WARNING:
JavaScript is turned OFF. None of the links on this concept map will
work until it is reactivated.
If you need help turning JavaScript On, click here.
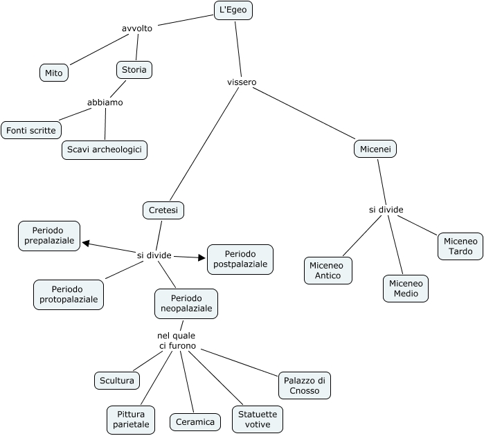
Questa Cmap, creata con IHMC CmapTools, contiene informazioni relative a: Capitolo3.L'Egeo, Periodo neopalaziale nel quale ci furono Statuette votive, Periodo neopalaziale nel quale ci furono Scultura, Cretesi si divide Periodo prepalaziale, Storia abbiamo Scavi archeologici, L'Egeo vissero Micenei, Periodo neopalaziale nel quale ci furono Pittura parietale, Micenei si divide Miceneo Antico, Periodo neopalaziale nel quale ci furono Palazzo di Cnosso, Cretesi si divide Periodo protopalaziale, Micenei si divide Miceneo Medio, Storia abbiamo Fonti scritte, Cretesi si divide Periodo neopalaziale, L'Egeo vissero Cretesi, Micenei si divide Miceneo Tardo, L'Egeo avvolto Mito, Cretesi si divide Periodo postpalaziale, L'Egeo avvolto Storia, Periodo neopalaziale nel quale ci furono Ceramica