WARNING:
JavaScript is turned OFF. None of the links on this concept map will
work until it is reactivated.
If you need help turning JavaScript On, click here.
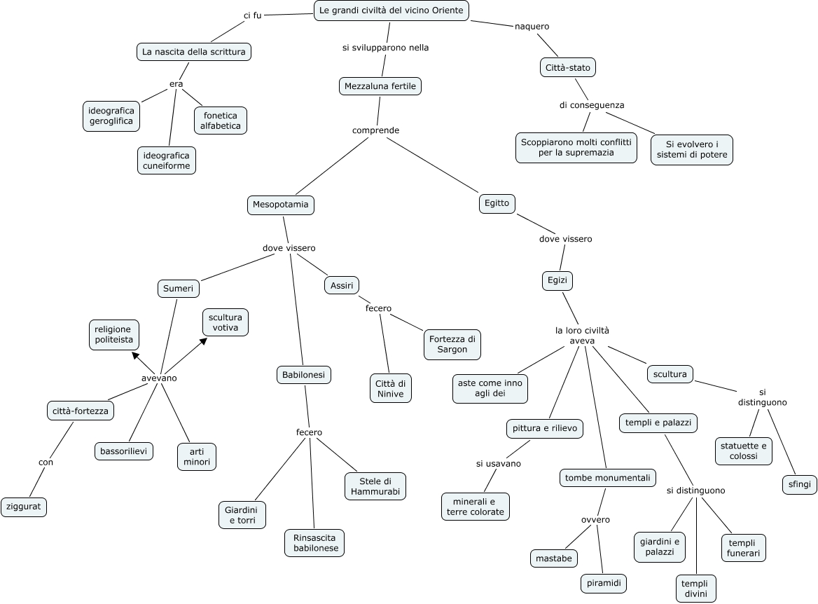
Questa Cmap, creata con IHMC CmapTools, contiene informazioni relative a: Capitolo2.VicinoOriente, La nascita della scrittura era ideografica cuneiforme, tombe monumentali ovvero mastabe, Mesopotamia dove vissero Babilonesi, Sumeri avevano religione politeista, Egitto dove vissero Egizi, Assiri fecero Fortezza di Sargon, Sumeri avevano città-fortezza, Mesopotamia dove vissero Assiri, Egizi la loro civiltà aveva tombe monumentali, città-fortezza con ziggurat, Babilonesi fecero Giardini e torri, Sumeri avevano scultura votiva, Città-stato di conseguenza Si evolvero i sistemi di potere, Mesopotamia dove vissero Sumeri, Egizi la loro civiltà aveva pittura e rilievo, Città-stato di conseguenza Scoppiarono molti conflitti per la supremazia, Le grandi civiltà del vicino Oriente ci fu La nascita della scrittura, Egizi la loro civiltà aveva aste come inno agli dei, Egizi la loro civiltà aveva scultura, Le grandi civiltà del vicino Oriente si svilupparono nella Mezzaluna fertile