WARNING:
JavaScript is turned OFF. None of the links on this concept map will
work until it is reactivated.
If you need help turning JavaScript On, click here.
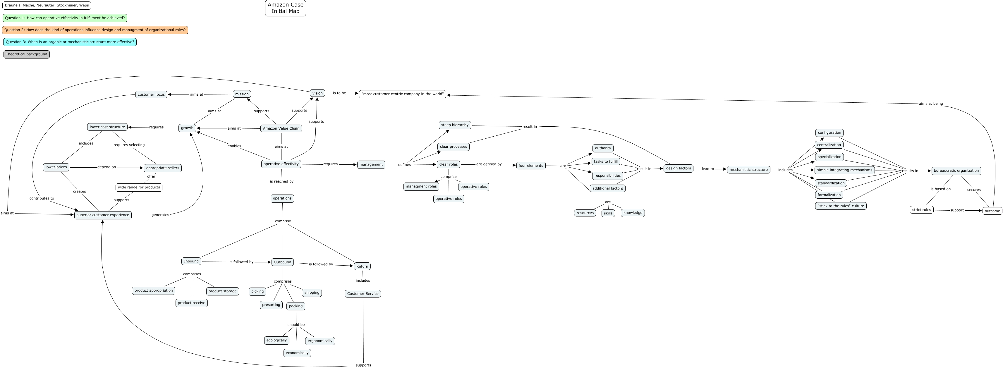
Dieses mit IHMC CmapTools erstellte CMap hat Informationen bezüglich: Amazon_Intitial-map, lower prices depend on appropriate sellers, operations comprise Outbound, operative effectivity requires management, mission aims at customer focus, Amazon Value Chain aims at operative effectivity, lower cost structure includes lower prices, growth requires lower cost structure, responsibilities result in design factors, mechanistic structure includes specialization, standardization results in bureaucratic organization, operations comprise Return, Amazon Value Chain supports mission, four elements are responsibilities, operations comprise Inbound, appropriate sellers offer wide range for products, Inbound is followed by Outbound, specialization results in bureaucratic organization, Return includes Customer Service, management defines clear processes, Outbound comprises packing