WARNING:
JavaScript is turned OFF. None of the links on this concept map will
work until it is reactivated.
If you need help turning JavaScript On, click here.
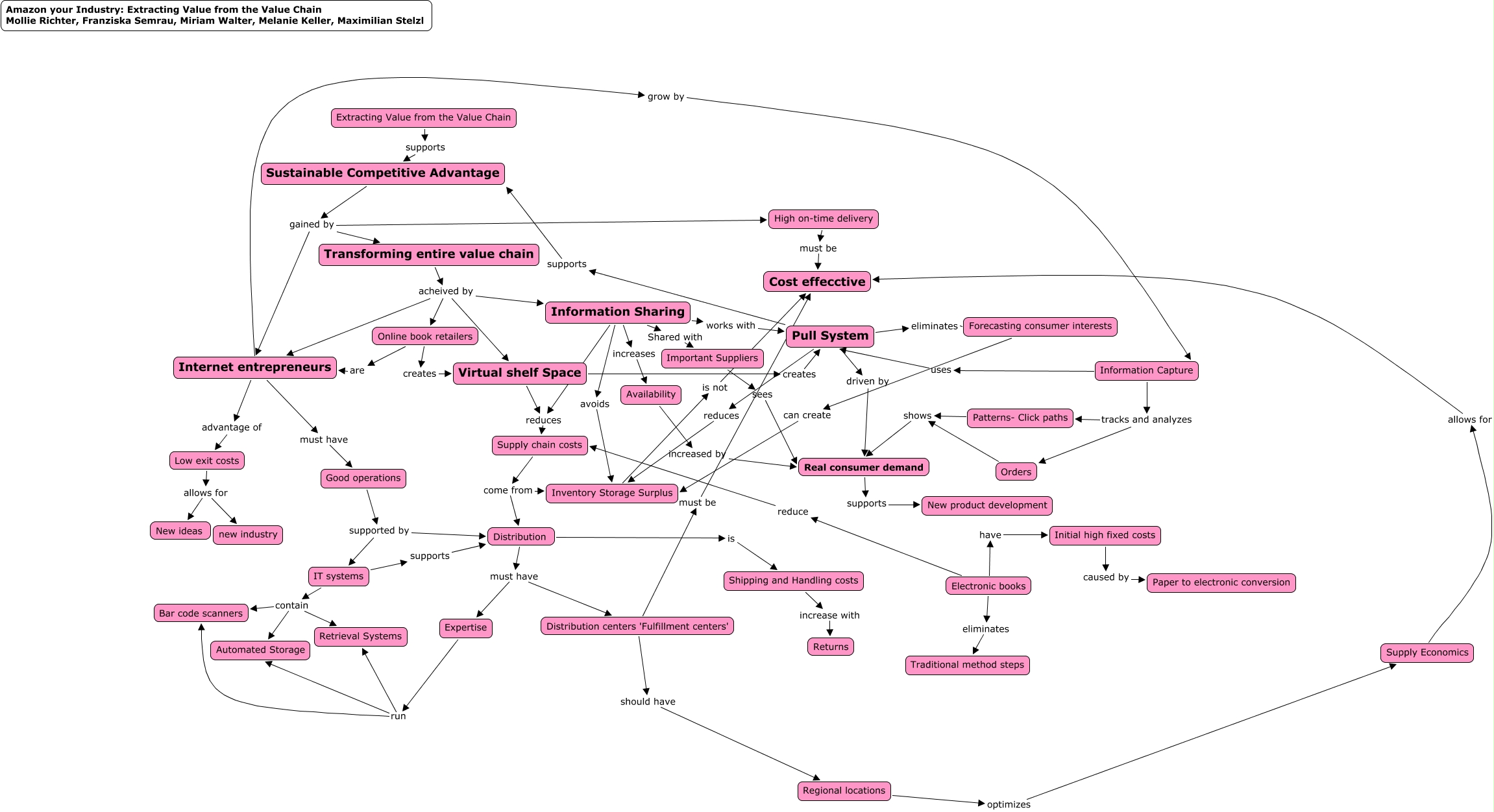
This Concept Map, created with IHMC CmapTools, has information related to: Theory_Map_Amazon_2, Online book retailers creates Virtual shelf Space, Regional locations optimizes Supply Economics, Electronic books eliminates Traditional method steps, Transforming entire value chain acheived by Information Sharing, Internet entrepreneurs grow by Information Capture, Expertise run Automated Storage, Pull System supports Sustainable Competitive Advantage, Sustainable Competitive Advantage gained by Internet entrepreneurs, Virtual shelf Space creates Pull System, Distribution is Shipping and Handling costs, Good operations supported by Distribution, Virtual shelf Space reduces Supply chain costs, Transforming entire value chain acheived by Virtual shelf Space, Orders shows Real consumer demand, Expertise run Bar code scanners, Internet entrepreneurs advantage of Low exit costs, Distribution must have Distribution centers 'Fulfillment centers', Good operations supported by IT systems, IT systems contain Retrieval Systems, Supply Economics allows for Cost effecctive