WARNING:
JavaScript is turned OFF. None of the links on this concept map will
work until it is reactivated.
If you need help turning JavaScript On, click here.
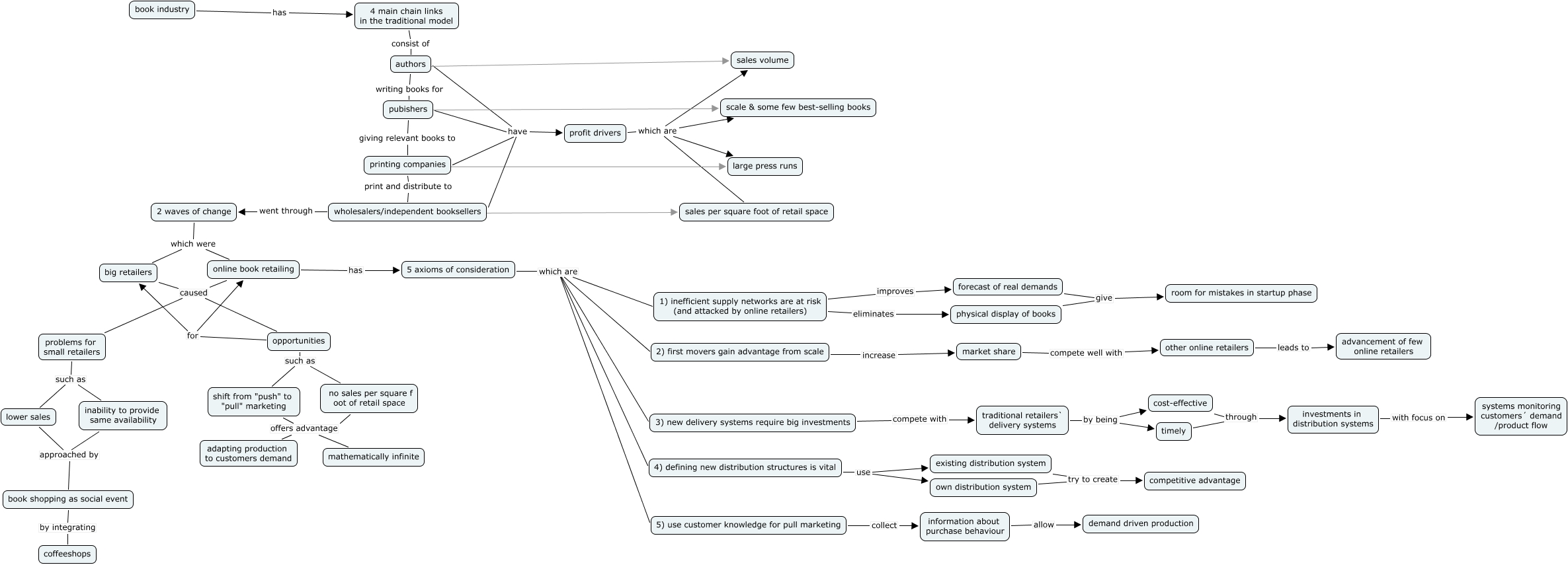
Dieses mit IHMC CmapTools erstellte CMap hat Informationen bezüglich: Adrian´ part, lower sales approached by book shopping as social event, profit drivers which are scale & some few best-selling books, 4) defining new distribution structures is vital use existing distribution system, 5 axioms of consideration which are 2) first movers gain advantage from scale, opportunities such as no sales per square f oot of retail space, 4 main chain links in the traditional model consist of authors, 5 axioms of consideration which are 3) new delivery systems require big investments, 5 axioms of consideration which are 4) defining new distribution structures is vital, printing companies print and distribute to wholesalers/independent booksellers, 2 waves of change which were big retailers, opportunities for online book retailing, 2 waves of change which were online book retailing, shift from "push" to "pull" marketing offers advantage adapting production to customers demand, wholesalers/independent booksellers ???? sales per square foot of retail space, traditional retailers` delivery systems by being cost-effective, book industry has 4 main chain links in the traditional model, opportunities such as shift from "push" to "pull" marketing, authors writing books for pubishers, authors sales volume, forecast of real demands give room for mistakes in startup phase