WARNING:
JavaScript is turned OFF. None of the links on this concept map will
work until it is reactivated.
If you need help turning JavaScript On, click here.
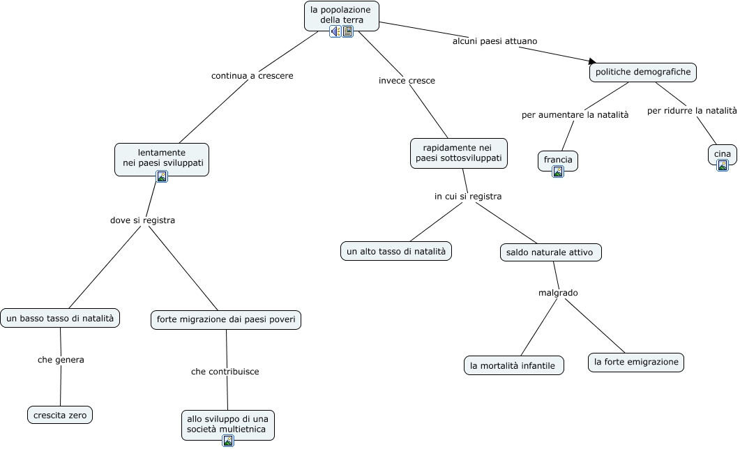
Questa Cmap, creata con IHMC CmapTools, contiene informazioni relative a: la popolazione della terra, rapidamente nei paesi sottosviluppati in cui si registra saldo naturale attivo, un basso tasso di natalità che genera crescita zero, saldo naturale attivo malgrado la forte emigrazione, politiche demografiche per aumentare la natalità francia, la popolazione della terra continua a crescere lentamente nei paesi sviluppati, forte migrazione dai paesi poveri che contribuisce allo sviluppo di una società multietnica, rapidamente nei paesi sottosviluppati in cui si registra un alto tasso di natalità, saldo naturale attivo malgrado la mortalità infantile, politiche demografiche per ridurre la natalità cina, la popolazione della terra invece cresce rapidamente nei paesi sottosviluppati, lentamente nei paesi sviluppati dove si registra un basso tasso di natalità, la popolazione della terra alcuni paesi attuano politiche demografiche, lentamente nei paesi sviluppati dove si registra forte migrazione dai paesi poveri