WARNING:
JavaScript is turned OFF. None of the links on this concept map will
work until it is reactivated.
If you need help turning JavaScript On, click here.
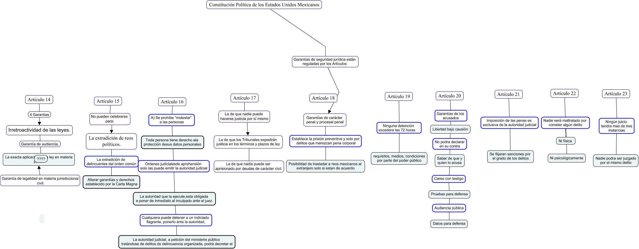
Este Cmap, tiene información relacionada con: Garantías de Seguridad Jurídica, La autoridad que la ejecute,esta obligada a poner de inmediato al inculpado ante el juez. Cualquiera puede detener a un indiciado flagrante, ponerlo ante la autoridad, La autoridad judicial, a petición del ministerio público tratándose de delitos de delincuencia organizada, podrá decretar el, Artículo 19 Ninguna detención excedera las 72 horas requisitos, medios, condiciones por parte del poder público, Artículo 21 Imposición de las penas es exclusiva de la autoridad judicial Se fiijaran sanciones por el grado de los delitos, Artículo 20 Garantías de los acusados Libertad bajo causión, La extradición de reos políticos. La extradición de delincuentes del orden común Alterar garantías y derechos establecido por la Carta Magna, Artículo 14 4 Garantias Irretroactividad de las leyes., Artículo 22 Nadie será maltratado por cometer algún delito Ni psicológicamente, Artículo 23 Ningún juicio tendra mas de tres instancias Nadie podra ser juzgado por el mismo delito, Libertad bajo causión No podra declarar en su contra Saber de que y quien lo acusa, Constitución Política de los Estados Unidos Mexicanos Garantías de seguridad jurídica están reguladas por los Artículos Garantías de carácter penal y procesal penal, Artículo 22 Nadie será maltratado por cometer algún delito Ni física, Garantía de legalidad en materia jurisdiccional civil. La exacta aplicación de la ley en materia penal., Garantías de carácter penal y procesal penal Establece la prisión preventiva y solo por delitos que merezcan pena corporal Posibilidad de trasladar a reos mexicanos al extranjero solo si estan de acuerdo, Toda persona tiene derecho ala protección desus datos personales Ordenes judicialesde aprehensión solo las puede emitir la autoridad judicial La autoridad que la ejecute,esta obligada a poner de inmediato al inculpado ante el juez., Artículo 16 A) Se prohíbe “molestar” a las personas Toda persona tiene derecho ala protección desus datos personales, Artículo 15 No pueden celebrarse para: La extradición de reos políticos., Saber de que y quien lo acusa Careo con testigo Pruebas para defensa, La de que los Tribunales expedirán justicia en los términos y plazos de ley La de que nadie puede ser aprisionado por deudas de carácter civil., Irretroactividad de las leyes. Garantía de audiencia. ????, Artículo 17 La de que nadie puede hacerse justicia por sí mismo La de que los Tribunales expedirán justicia en los términos y plazos de ley