WARNING:
JavaScript is turned OFF. None of the links on this concept map will
work until it is reactivated.
If you need help turning JavaScript On, click here.
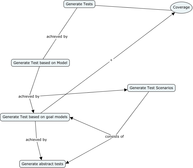
This Concept Map, created with IHMC CmapTools, has information related to: ghfhg, Generate Test based on Model achieved by Generate Test Scenarios, Generate Tests achieved by Generate Test based on Model, Generate Test based on goal models + Coverage, Generate Tests Coverage, Generate Test Scenarios consists of Generate Test based on goal models, Generate Test based on Model achieved by Generate Test based on goal models, Generate Test based on goal models achieved by Generate abstract tests, Generate Test Scenarios consists of Generate abstract tests