WARNING:
JavaScript is turned OFF. None of the links on this concept map will
work until it is reactivated.
If you need help turning JavaScript On, click here.
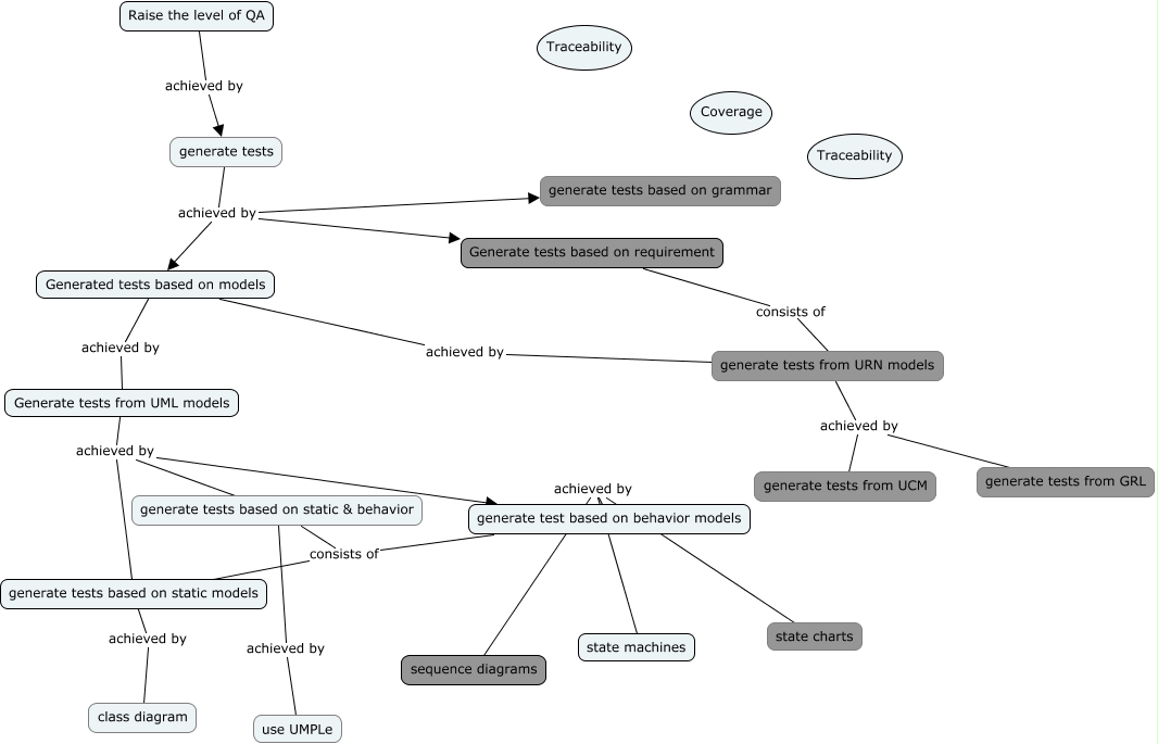
This Concept Map, created with IHMC CmapTools, has information related to: modelbasedTesting_inUmple, generate tests based on static & behavior achieved by use UMPLe, generate tests achieved by Generated tests based on models, generate test based on behavior models achieved by state machines, generate test based on behavior models achieved by state charts, generate test based on behavior models achieved by sequence diagrams, Generate tests from UML models achieved by generate test based on behavior models, generate tests achieved by Generate tests based on requirement, generate tests from URN models consists of Generate tests based on requirement, generate tests achieved by generate tests based on grammar, generate tests based on static models achieved by class diagram, Generated tests based on models achieved by generate tests from URN models, Generated tests based on models achieved by Generate tests from UML models, generate tests based on static & behavior consists of generate test based on behavior models, generate tests from URN models achieved by generate tests from GRL, generate tests from URN models achieved by generate tests from UCM, generate tests based on static & behavior consists of generate tests based on static models, Generate tests from UML models achieved by generate tests based on static models, Raise the level of QA achieved by generate tests, Generate tests from UML models achieved by generate tests based on static & behavior