WARNING:
JavaScript is turned OFF. None of the links on this concept map will
work until it is reactivated.
If you need help turning JavaScript On, click here.
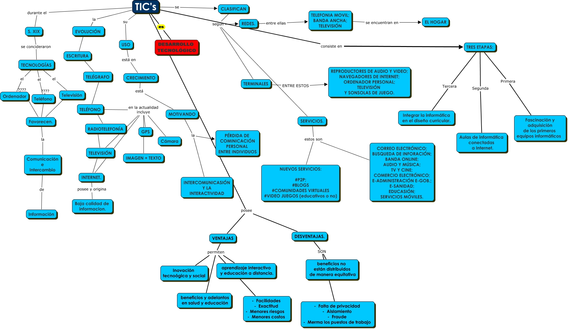
Este Cmap, tiene información relacionada con: TIC's, Favorecen. ???? Televisión, USO está en CRECIMIENTO, CLASIFICAN según TERMINALES, TRES ETAPAS: Tercera Integrar la informática en el diseño curricular., VENTAJAS permiten beneficios y adelantos en salud y educación, REDES. entre ellas TELEFONIA MOVIL; BANDA ANCHA; TELEVISIÓN, EVOLUCIÓN ???? ESCRITURA, SERVICIOS. estos son CORREO ELECTRÓNICO; BUSQUEDA DE INFORACIÓN; BANDA ONLINE; AUDIO Y MÚSICA; TV Y CINE; COMERCIO ELECTRÓNICO; E-ADMINISTRACIÓN E-GOB.; E-SANIDAD; EDUCASIÓN; SERVICIOS MÓVILES., TELÉGRAFO ???? TELÉFONO, TIC's posee DESVENTAJAS., Teléfono ???? Favorecen., TELÉFONO en la actualidad incluye GPS, TELÉFONO en la actualidad incluye Cámara, TIC's se CLASIFICAN, CRECIMIENTO está MOTIVANDO, TIC's es DESARROLLO TECNOLÓGICO, INTERNET. en la actualidad incluye Cámara, CLASIFICAN según REDES., TELEFONIA MOVIL; BANDA ANCHA; TELEVISIÓN se encuentran en EL HOGAR, SERVICIOS. estos son NUEVOS SERVICIOS: #P2P; #BLOGS #COMUNIDADES VIRTUALES #VIDEO JUEGOS (educativos o no)