WARNING:
JavaScript is turned OFF. None of the links on this concept map will
work until it is reactivated.
If you need help turning JavaScript On, click here.
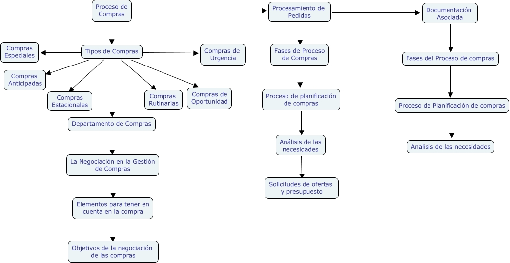
Este Cmap, tiene información relacionada con: Mapa_Compras, Elementos para tener en cuenta en la compra ???? Objetivos de la negociación de las compras, Tipos de Compras ???? Compras Especiales, Departamento de Compras ???? La Negociación en la Gestión de Compras, Fases del Proceso de compras ???? Proceso de Planificación de compras, Tipos de Compras ???? Compras Rutinarias, Proceso de planificación de compras ???? Análisis de las necesidades, Proceso de Compras ???? Procesamiento de Pedidos, Procesamiento de Pedidos ???? Fases de Proceso de Compras, Proceso de Planificación de compras ???? Analisis de las necesidades, La Negociación en la Gestión de Compras ???? Elementos para tener en cuenta en la compra, Tipos de Compras ???? Departamento de Compras, Análisis de las necesidades ???? Solicitudes de ofertas y presupuesto, Proceso de Compras ???? Tipos de Compras, Tipos de Compras ???? Compras Estacionales, Fases de Proceso de Compras ???? Proceso de planificación de compras, Tipos de Compras ???? Compras Anticipadas, Documentación Asociada ???? Fases del Proceso de compras, Procesamiento de Pedidos ???? Documentación Asociada, Tipos de Compras ???? Compras de Oportunidad, Tipos de Compras ???? Compras de Urgencia