WARNING:
JavaScript is turned OFF. None of the links on this concept map will
work until it is reactivated.
If you need help turning JavaScript On, click here.
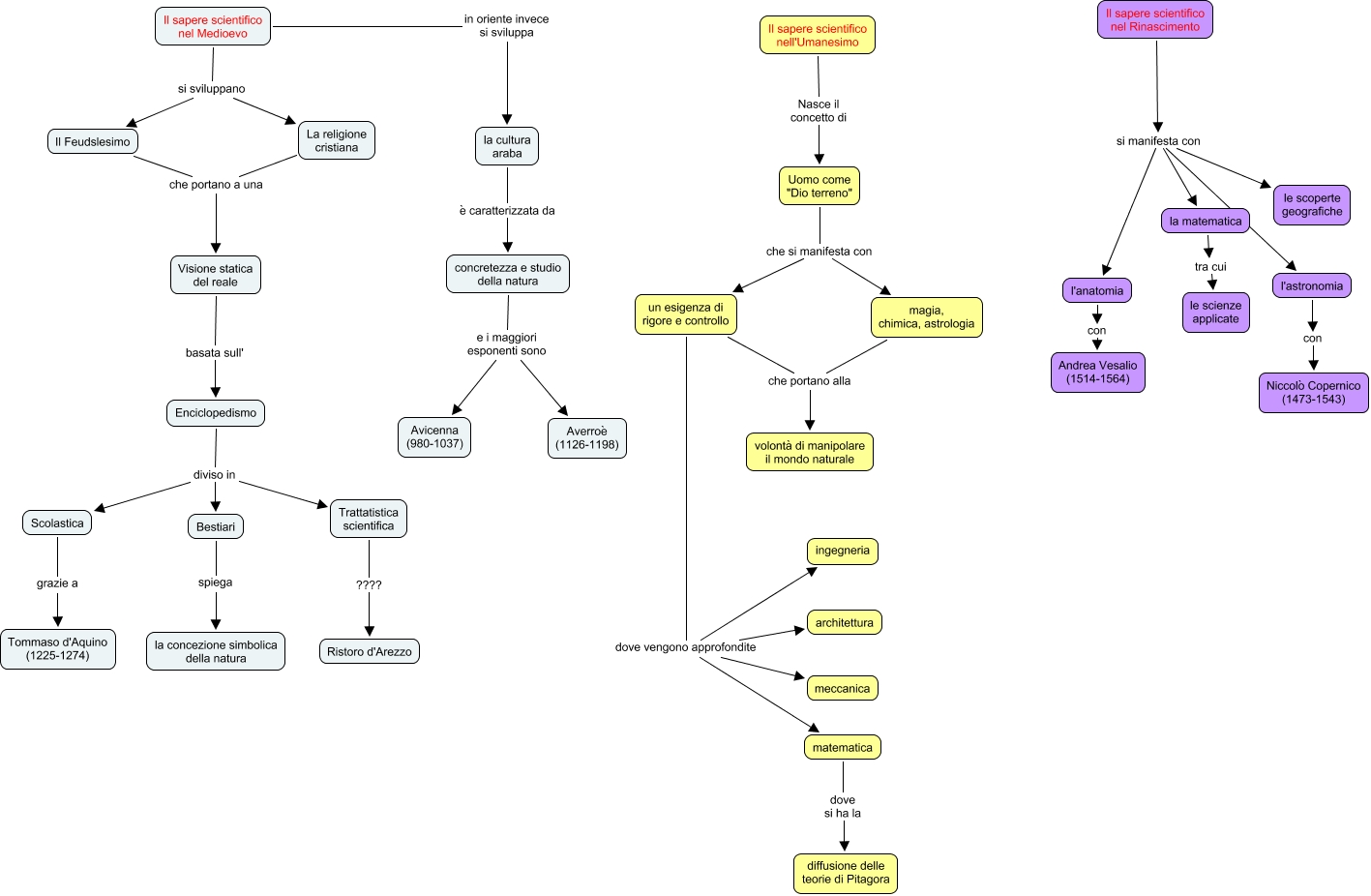
Questa Cmap, creata con IHMC CmapTools, contiene informazioni relative a: Fontana_SaperiScientificici, Il sapere scientifico nel Rinascimento si manifesta con l'anatomia, concretezza e studio della natura e i maggiori esponenti sono Averroè (1126-1198), Visione statica del reale basata sull' Enciclopedismo, un esigenza di rigore e controllo dove vengono approfondite ingegneria, Il sapere scientifico nell'Umanesimo Nasce il concetto di Uomo come "Dio terreno", la matematica tra cui le scienze applicate, Il sapere scientifico nel Rinascimento si manifesta con l'astronomia, Enciclopedismo diviso in Bestiari, Il sapere scientifico nel Medioevo si sviluppano La religione cristiana, l'anatomia con Andrea Vesalio (1514-1564), Uomo come "Dio terreno" che si manifesta con un esigenza di rigore e controllo, Uomo come "Dio terreno" che si manifesta con magia, chimica, astrologia, un esigenza di rigore e controllo dove vengono approfondite matematica, La religione cristiana che portano a una Visione statica del reale, Scolastica grazie a Tommaso d'Aquino (1225-1274), Il Feudslesimo che portano a una Visione statica del reale, Il sapere scientifico nel Medioevo si sviluppano Il Feudslesimo, Enciclopedismo diviso in Trattatistica scientifica, Il sapere scientifico nel Medioevo in oriente invece si sviluppa la cultura araba, Trattatistica scientifica ???? Ristoro d'Arezzo