WARNING:
JavaScript is turned OFF. None of the links on this concept map will
work until it is reactivated.
If you need help turning JavaScript On, click here.
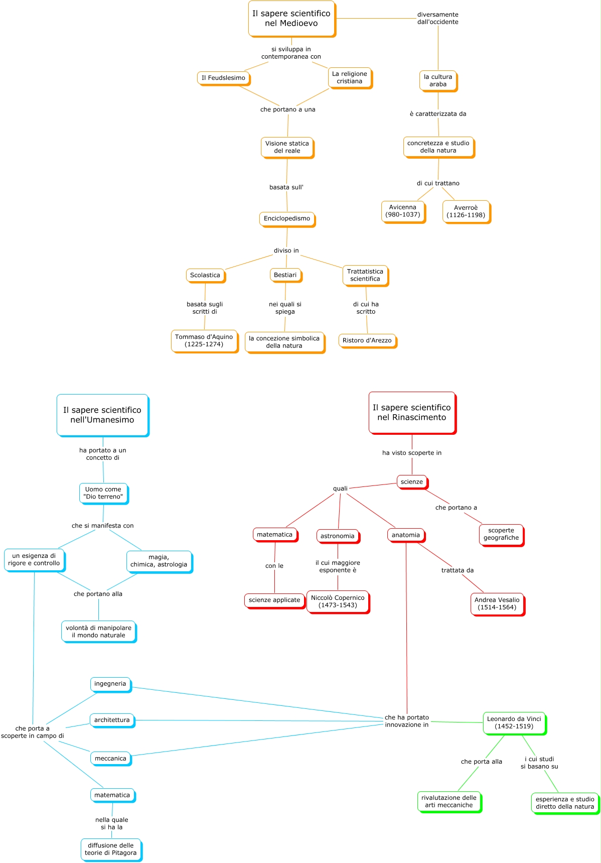
Questa Cmap, creata con IHMC CmapTools, contiene informazioni relative a: Mercanti_Saperi scientifici, astronomia il cui maggiore esponente è Niccolò Copernico (1473-1543), Enciclopedismo diviso in Trattatistica scientifica, la cultura araba è caratterizzata da concretezza e studio della natura, scienze quali astronomia, anatomia trattata da Andrea Vesalio (1514-1564), concretezza e studio della natura di cui trattano Avicenna (980-1037), Bestiari nei quali si spiega la concezione simbolica della natura, Visione statica del reale basata sull' Enciclopedismo, Il sapere scientifico nell'Umanesimo ha portato a un concetto di Uomo come "Dio terreno", Il sapere scientifico nel Medioevo si sviluppa in contemporanea con Il Feudslesimo, Enciclopedismo diviso in Bestiari, concretezza e studio della natura di cui trattano Averroè (1126-1198), un esigenza di rigore e controllo che porta a scoperte in campo di meccanica, un esigenza di rigore e controllo che porta a scoperte in campo di architettura, anatomia che ha portato innovazione in Leonardo da Vinci (1452-1519), Il sapere scientifico nel Rinascimento ha visto scoperte in scienze, Uomo come "Dio terreno" che si manifesta con un esigenza di rigore e controllo, magia, chimica, astrologia che portano alla volontà di manipolare il mondo naturale, Il sapere scientifico nel Medioevo diversamente dall'occidente la cultura araba, anatomia che ha portato innovazione in ingegneria