WARNING:
JavaScript is turned OFF. None of the links on this concept map will
work until it is reactivated.
If you need help turning JavaScript On, click here.
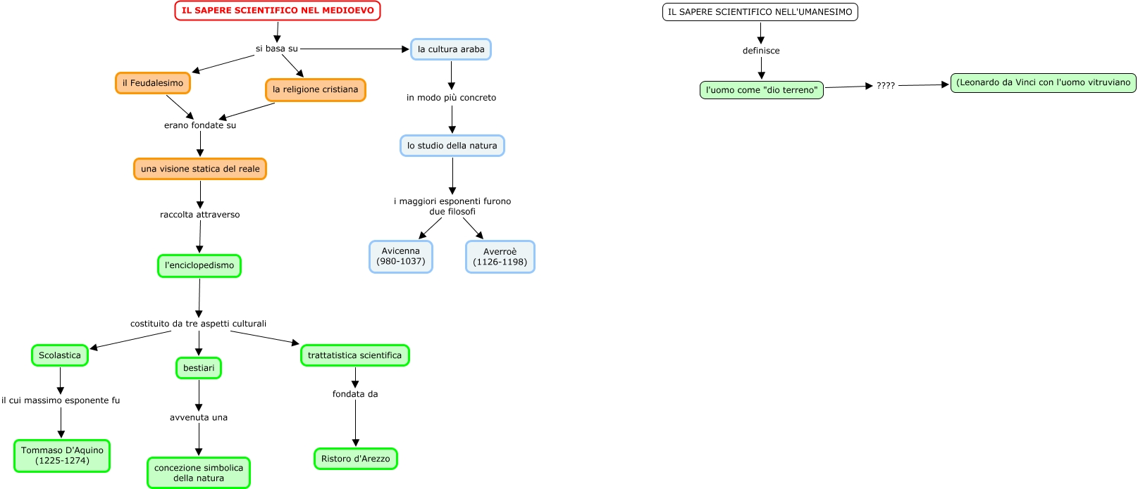
Questa Cmap, creata con IHMC CmapTools, contiene informazioni relative a: Bradascio_Saperi scientifici, la religione cristiana erano fondate su una visione statica del reale, il Feudalesimo erano fondate su una visione statica del reale, l'enciclopedismo costituito da tre aspetti culturali Scolastica, IL SAPERE SCIENTIFICO NELL'UMANESIMO definisce l'uomo come "dio terreno", Scolastica il cui massimo esponente fu Tommaso D'Aquino (1225-1274), lo studio della natura i maggiori esponenti furono due filosofi Avicenna (980-1037), trattatistica scientifica fondata da Ristoro d'Arezzo, bestiari avvenuta una concezione simbolica della natura, IL SAPERE SCIENTIFICO NEL MEDIOEVO si basa su la religione cristiana, IL SAPERE SCIENTIFICO NEL MEDIOEVO si basa su la cultura araba, lo studio della natura i maggiori esponenti furono due filosofi Averroè (1126-1198), la cultura araba in modo più concreto lo studio della natura, l'enciclopedismo costituito da tre aspetti culturali bestiari, IL SAPERE SCIENTIFICO NEL MEDIOEVO si basa su il Feudalesimo, l'uomo come "dio terreno" ???? (Leonardo da Vinci con l'uomo vitruviano, una visione statica del reale raccolta attraverso l'enciclopedismo, l'enciclopedismo costituito da tre aspetti culturali trattatistica scientifica