WARNING:
JavaScript is turned OFF. None of the links on this concept map will
work until it is reactivated.
If you need help turning JavaScript On, click here.
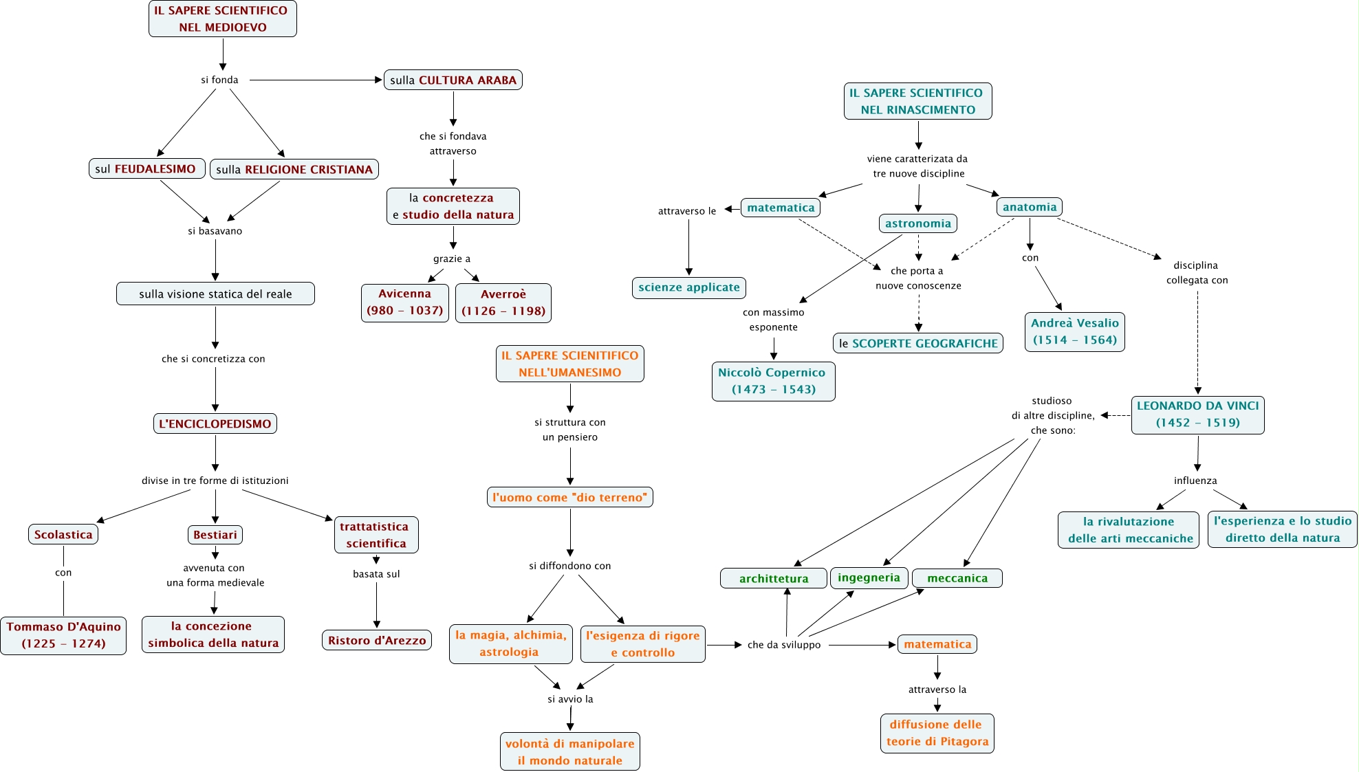
Questa Cmap, creata con IHMC CmapTools, contiene informazioni relative a: Bagaoisan_Saperi_Scientifici, sulla visione statica del reale che si concretizza con L'ENCICLOPEDISMO, matematica attraverso le scienze applicate, matematica le SCOPERTE GEOGRAFICHE, l'uomo come "dio terreno" si diffondono con l'esigenza di rigore e controllo, Scolastica con Tommaso D'Aquino (1225 - 1274), LEONARDO DA VINCI (1452 - 1519) studioso di altre discipline, che sono: ingegneria, la concretezza e studio della natura grazie a Averroè (1126 - 1198), IL SAPERE SCIENTIFICO NEL RINASCIMENTO viene caratterizata da tre nuove discipline matematica, LEONARDO DA VINCI (1452 - 1519) studioso di altre discipline, che sono: archittetura, anatomia le SCOPERTE GEOGRAFICHE, L'ENCICLOPEDISMO divise in tre forme di istituzioni trattatistica scientifica, trattatistica scientifica basata sul Ristoro d'Arezzo, anatomia disciplina collegata con LEONARDO DA VINCI (1452 - 1519), l'esigenza di rigore e controllo che da sviluppo hhhh, LEONARDO DA VINCI (1452 - 1519) studioso di altre discipline, che sono: meccanica, l'esigenza di rigore e controllo che da sviluppo ingegneria, l'uomo come "dio terreno" si diffondono con la magia, alchimia, astrologia, IL SAPERE SCIENTIFICO NEL MEDIOEVO si fonda sul FEUDALESIMO, la magia, alchimia, astrologia si avvio la volontà di manipolare il mondo naturale, IL SAPERE SCIENITIFICO NELL'UMANESIMO si struttura con un pensiero l'uomo come "dio terreno"