WARNING:
JavaScript is turned OFF. None of the links on this concept map will
work until it is reactivated.
If you need help turning JavaScript On, click here.
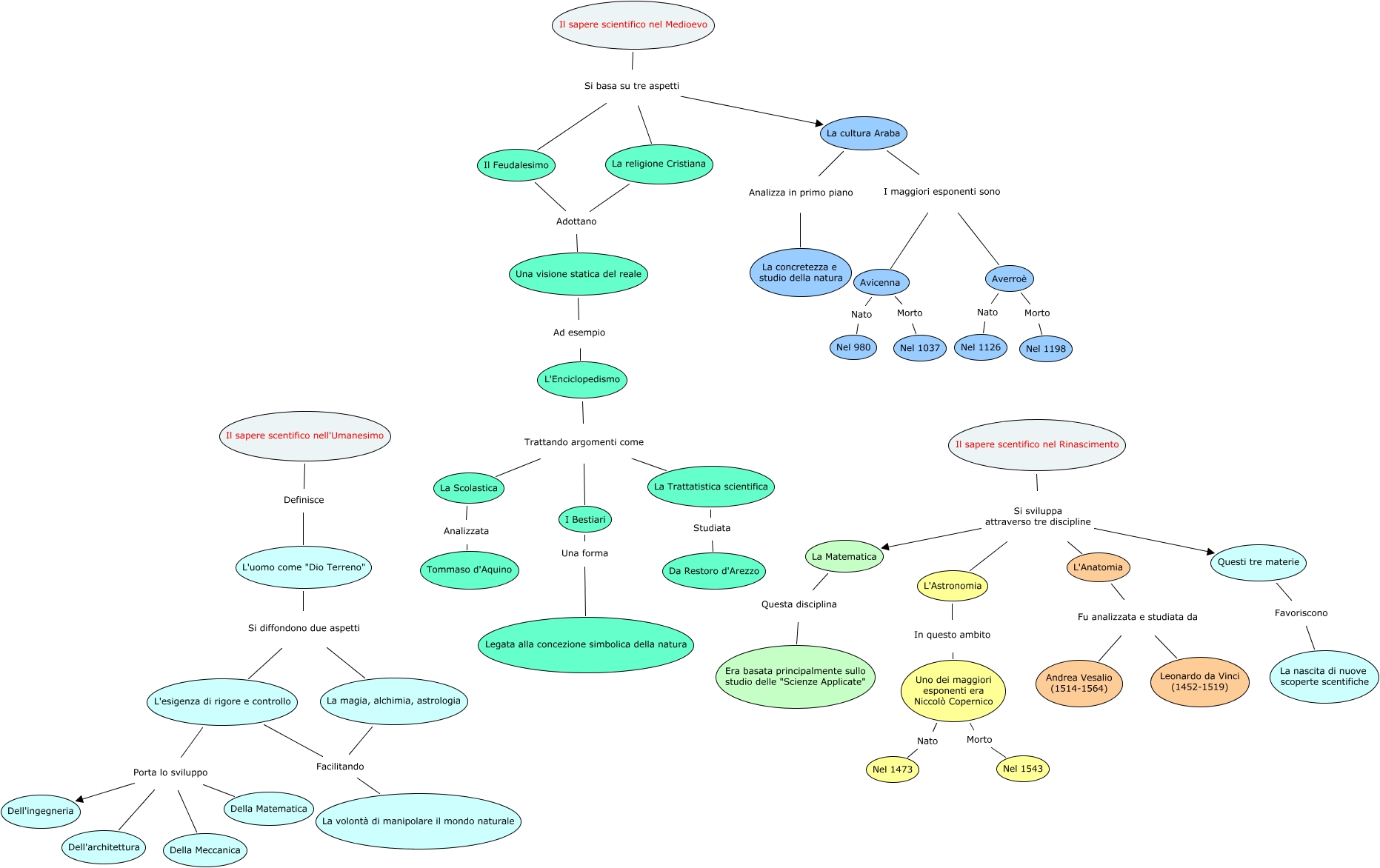
Questa Cmap, creata con IHMC CmapTools, contiene informazioni relative a: Vetro_I saperi scientifici, Il sapere scentifico nel Rinascimento Si sviluppa attraverso tre discipline L'Anatomia, La Scolastica Analizzata Tommaso d'Aquino, Una visione statica del reale Ad esempio L'Enciclopedismo, La religione Cristiana Adottano Una visione statica del reale, La cultura Araba I maggiori esponenti sono Avicenna, L'Anatomia Fu analizzata e studiata da Andrea Vesalio (1514-1564), L'esigenza di rigore e controllo Porta lo sviluppo Della Meccanica, L'esigenza di rigore e controllo Porta lo sviluppo Dell'ingegneria, L'esigenza di rigore e controllo Porta lo sviluppo Della Matematica, L'Enciclopedismo Trattando argomenti come La Scolastica, L'uomo come "Dio Terreno" Si diffondono due aspetti La magia, alchimia, astrologia, Avicenna Morto Nel 1037, I Bestiari Una forma Legata alla concezione simbolica della natura, L'uomo come "Dio Terreno" Si diffondono due aspetti L'esigenza di rigore e controllo, La cultura Araba Analizza in primo piano La concretezza e studio della natura, La Trattatistica scientifica Studiata Da Restoro d'Arezzo, Uno dei maggiori esponenti era Niccolò Copernico Nato Nel 1473, Il sapere scentifico nel Rinascimento Si sviluppa attraverso tre discipline Questi tre materie, La magia, alchimia, astrologia Facilitando La volontà di manipolare il mondo naturale, La Matematica Questa disciplina Era basata principalmente sullo studio delle "Scienze Applicate"