WARNING:
JavaScript is turned OFF. None of the links on this concept map will
work until it is reactivated.
If you need help turning JavaScript On, click here.
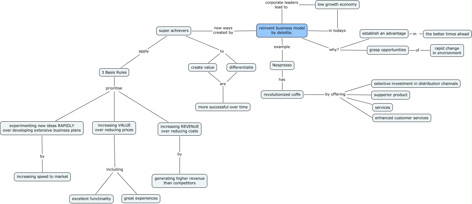
This Concept Map, created with IHMC CmapTools, has information related to: Additional map Reinvent business model, reinvent business model by deloitte. why? grasp opportunities, revolutionized coffe by offering selective investment in distribution channals, reinvent business model by deloitte. example Nespresso, grasp opportunities of rapid change in environment, increasing VALUE over reducing prices including excellent functinality, revolutionized coffe by offering enhanced customer services, 3 Basis Rules prioritise increasing REVENUE over reducing costs, experimenting new ideas RAPIDLY over developing extensive business plans by increasing speed to market, reinvent business model by deloitte. new ways created by super achievers, revolutionized coffe by offering supperior product, super achievers to create value, revolutionized coffe by offering services, reinvent business model by deloitte. why? establish an advantage, 3 Basis Rules prioritise increasing VALUE over reducing prices, Nespresso has revolutionized coffe, establish an advantage in the better times ahead, differentiatie are more successful over time, super achievers to differentiatie, super achievers apply 3 Basis Rules, increasing VALUE over reducing prices including great experiences