WARNING:
JavaScript is turned OFF. None of the links on this concept map will
work until it is reactivated.
If you need help turning JavaScript On, click here.
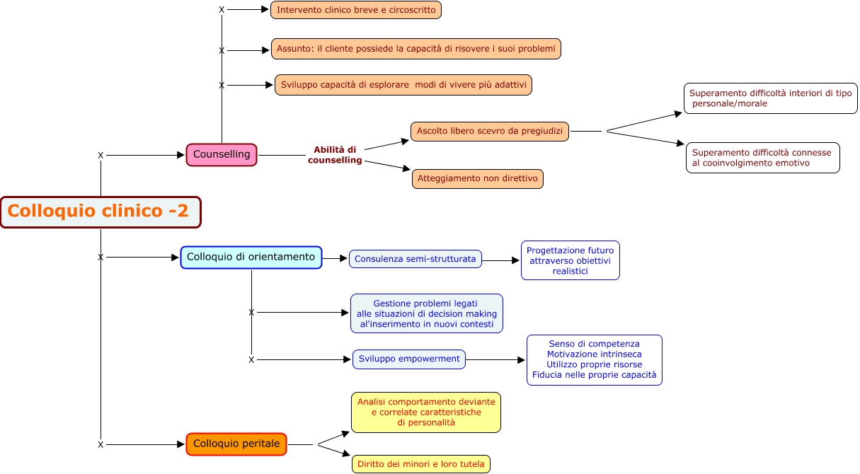
Questa Cmap, creata con IHMC CmapTools, contiene informazioni relative a: Colloquio clinico - 2, Colloquio peritale Diritto dei minori e loro tutela, Colloquio peritale Analisi comportamento deviante e correlate caratteristiche di personalità, Counselling X Sviluppo capacità di esplorare modi di vivere più adattivi, Consulenza semi-strutturata ???? Progettazione futuro attraverso obiettivi realistici, Colloquio clinico -2 X Colloquio peritale, Colloquio clinico -2 X Colloquio di orientamento, Counselling X Intervento clinico breve e circoscritto, Ascolto libero scevro da pregiudizi Superamento difficoltà interiori di tipo personale/morale, Colloquio di orientamento X Gestione problemi legati alle situazioni di decision making al'inserimento in nuovi contesti, Ascolto libero scevro da pregiudizi Superamento difficoltà connesse al cooinvolgimento emotivo, Counselling X Assunto: il cliente possiede la capacità di risovere i suoi problemi, Colloquio clinico -2 X Counselling, Sviluppo empowerment ???? Senso di competenza Motivazione intrinseca Utilizzo proprie risorse Fiducia nelle proprie capacità, Counselling Abilità di counselling Ascolto libero scevro da pregiudizi, Colloquio di orientamento X Sviluppo empowerment, Colloquio di orientamento ???? Consulenza semi-strutturata, Counselling Abilità di counselling Atteggiamento non direttivo