WARNING:
JavaScript is turned OFF. None of the links on this concept map will
work until it is reactivated.
If you need help turning JavaScript On, click here.
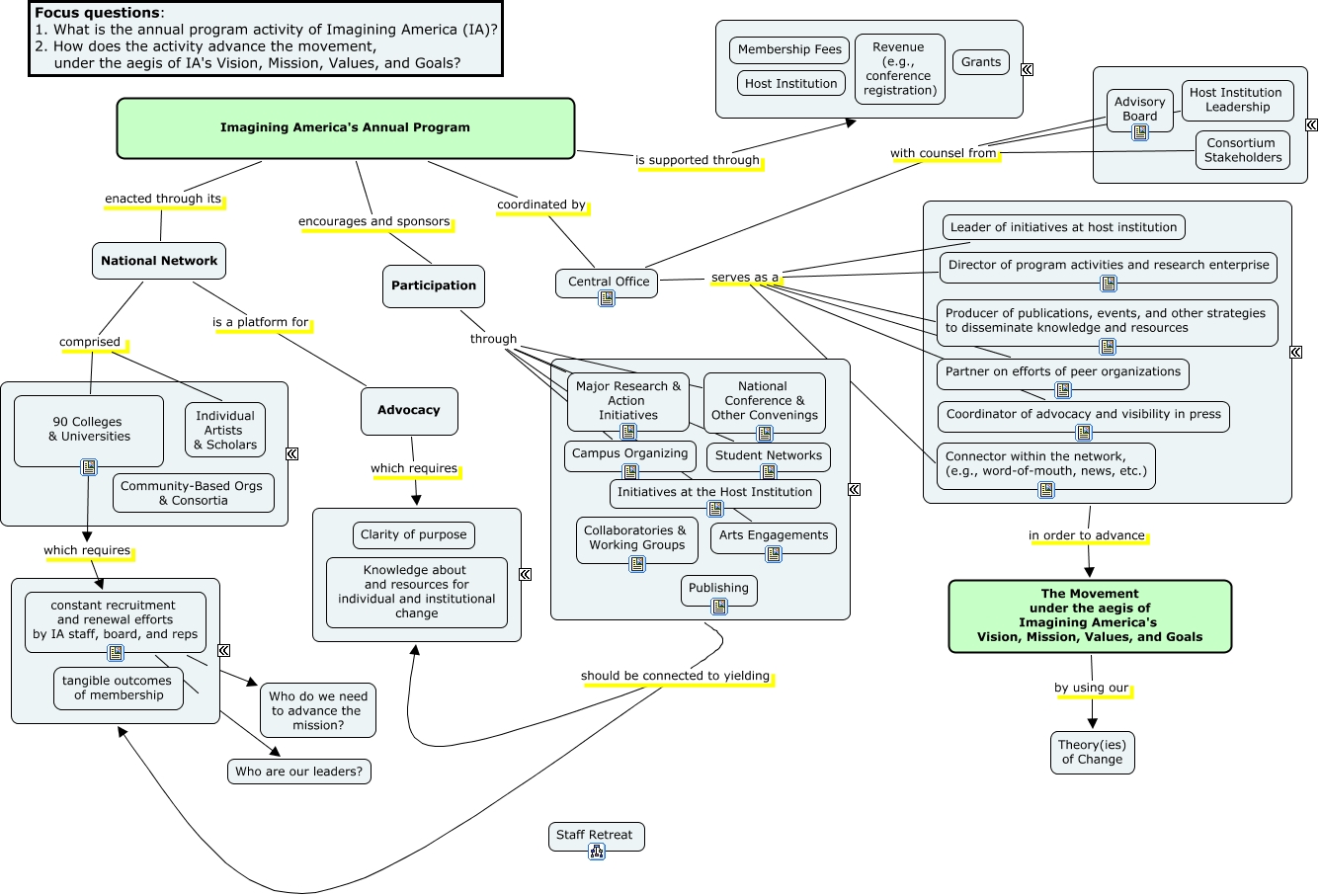
This Concept Map, created with IHMC CmapTools, has information related to: IA Program RVSD May 2014, Activities should be connected to yielding ????, Imagining America's Annual Program coordinated by Central Office, Central Office serves as a Director of program activities and research enterprise, Participation through Major Research & Action Initiatives, National Network comprised 90 Colleges & Universities, Participation through National Conference & Other Convenings, constant recruitment and renewal efforts by IA staff, board, and reps Who do we need to advance the mission?, National Network comprised Individual Artists & Scholars, 90 Colleges & Universities which requires constant recruitment and renewal efforts by IA staff, board, and reps, Central Office serves as a Partner on efforts of peer organizations, Central Office serves as a Leader of initiatives at host institution, Imagining America's Annual Program encourages and sponsors Participation, Central Office with counsel from Advisory Board, constant recruitment and renewal efforts by IA staff, board, and reps Who are our leaders?, National Network is a platform for Advocacy, Activities should be connected to yielding ????, Central Office with counsel from Consortium Stakeholders, Roles in order to advance The Movement under the aegis of Imagining America's Vision, Mission, Values, and Goals, Central Office serves as a Producer of publications, events, and other strategies to disseminate knowledge and resources, Participation through Arts Engagements