WARNING:
JavaScript is turned OFF. None of the links on this concept map will
work until it is reactivated.
If you need help turning JavaScript On, click here.
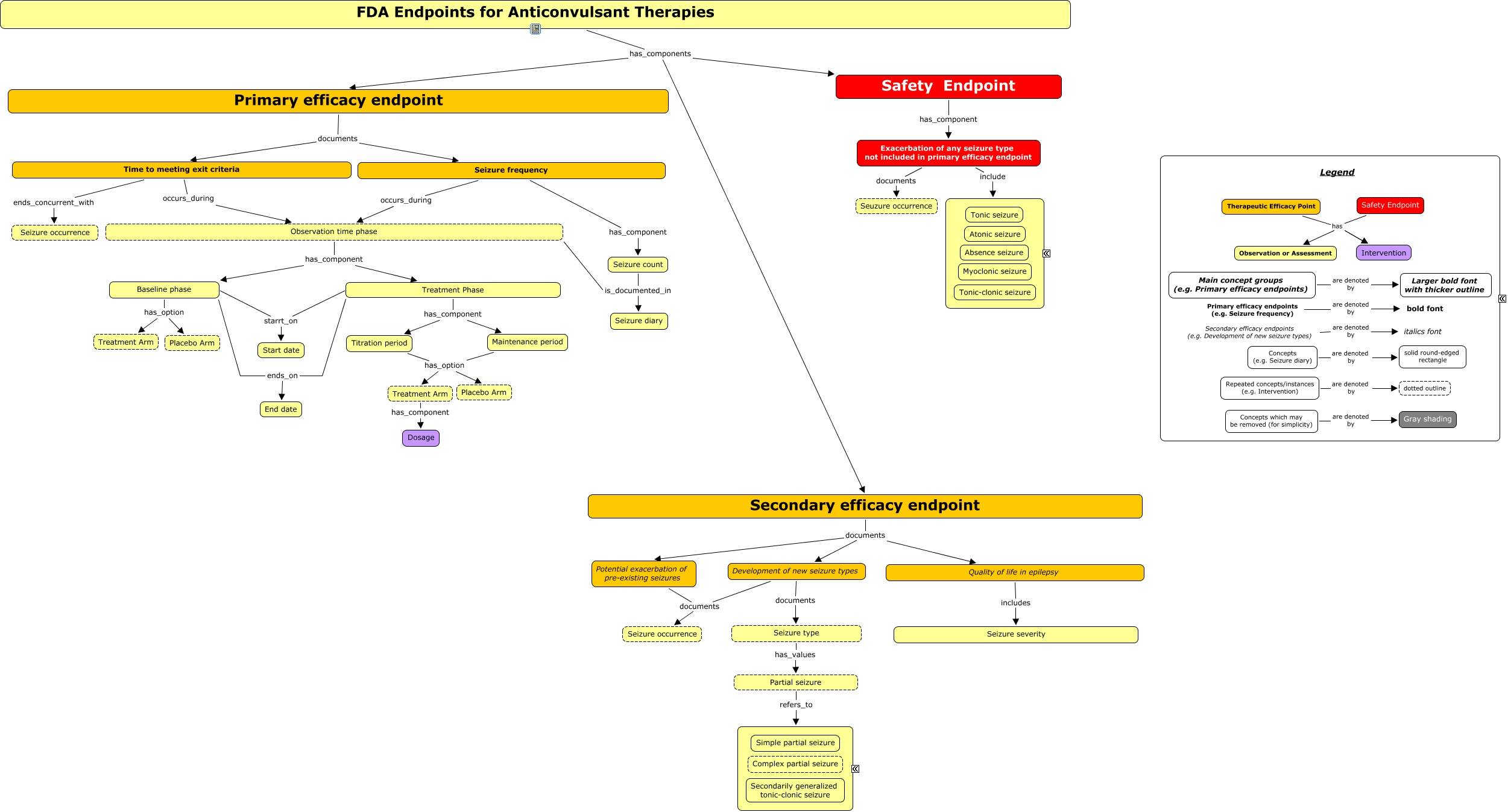
This Concept Map, created with IHMC CmapTools, has information related to: Anticonvulsant-CMAP-v7.cmap, Potential exacerbation of pre-existing seizures documents Seizure occurrence, Seizure type has_values Partial seizure, Safety Endpoint has Observation or Assessment, Treatment Phase has_component Titration period, Repeated concepts/instances (e.g. Intervention) are denoted by dotted outline, FDA Endpoints for Anticonvulsant Therapies has_components Secondary efficacy endpoint, Titration period has_option Placebo Arm, Observation time phase is_documented_in Seizure diary, Primary efficacy endpoints (e.g. Seizure frequency) are denoted by bold font, Quality of life in epilepsy includes Seizure severity, Maintenance period has_option Placebo Arm, Therapeutic Efficacy Point has Observation or Assessment, Observation time phase has_component Baseline phase, Treatment Phase ends_on End date, Safety Endpoint has Intervention, Primary efficacy endpoint documents Time to meeting exit criteria, Primary efficacy endpoint documents Seizure frequency, Partial seizure refers_to Partial seizure subtype, FDA Endpoints for Anticonvulsant Therapies has_components Primary efficacy endpoint, Seizure count is_documented_in Seizure diary