WARNING:
JavaScript is turned OFF. None of the links on this concept map will
work until it is reactivated.
If you need help turning JavaScript On, click here.
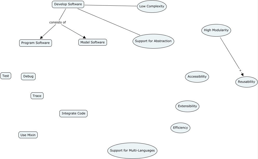
This Concept Map, created with IHMC CmapTools, has information related to: CRUISE, Develop Software consists of Model Software, Develop Software consists of Program Software, Develop Software Support for Abstraction, Develop Software Low Complexity, High Modularity + Reusability