WARNING:
JavaScript is turned OFF. None of the links on this concept map will
work until it is reactivated.
If you need help turning JavaScript On, click here.
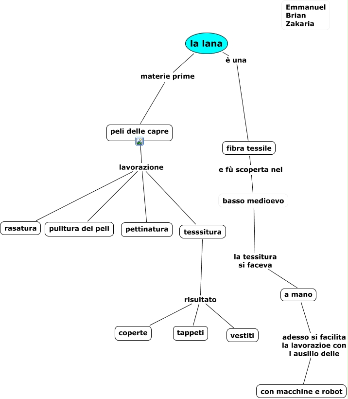
Questa Cmap, creata con IHMC CmapTools, contiene informazioni relative a: Mappa lana.cmap 1, tesssitura risultato coperte, basso medioevo la tessitura si faceva a mano, fibra tessile e fù scoperta nel basso medioevo, la lana è una fibra tessile, tesssitura risultato tappeti, peli delle capre lavorazione pettinatura, la lana materie prime peli delle capre, peli delle capre lavorazione pulitura dei peli, tesssitura risultato vestiti, peli delle capre lavorazione rasatura, a mano adesso si facilita la lavorazioe con l ausilio delle con macchine e robot, peli delle capre lavorazione tesssitura