WARNING:
JavaScript is turned OFF. None of the links on this concept map will
work until it is reactivated.
If you need help turning JavaScript On, click here.
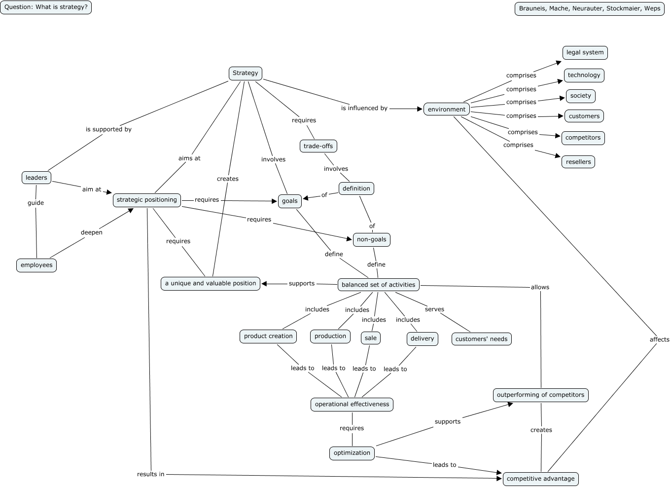
Dieses mit IHMC CmapTools erstellte CMap hat Informationen bezüglich: Strategy_general, Strategy involves goals, Strategy is influenced by environment, definition of goals, environment comprises legal system, balanced set of activities includes product creation, balanced set of activities serves customers' needs, strategic positioning requires non-goals, optimization supports outperforming of competitors, definition of non-goals, environment affects competitive advantage, leaders aim at strategic positioning, strategic positioning results in competitive advantage, environment comprises competitors, sale leads to operational effectiveness, balanced set of activities includes delivery, environment comprises resellers, optimization leads to competitive advantage, goals define balanced set of activities, environment comprises technology, Strategy requires trade-offs