WARNING:
JavaScript is turned OFF. None of the links on this concept map will
work until it is reactivated.
If you need help turning JavaScript On, click here.
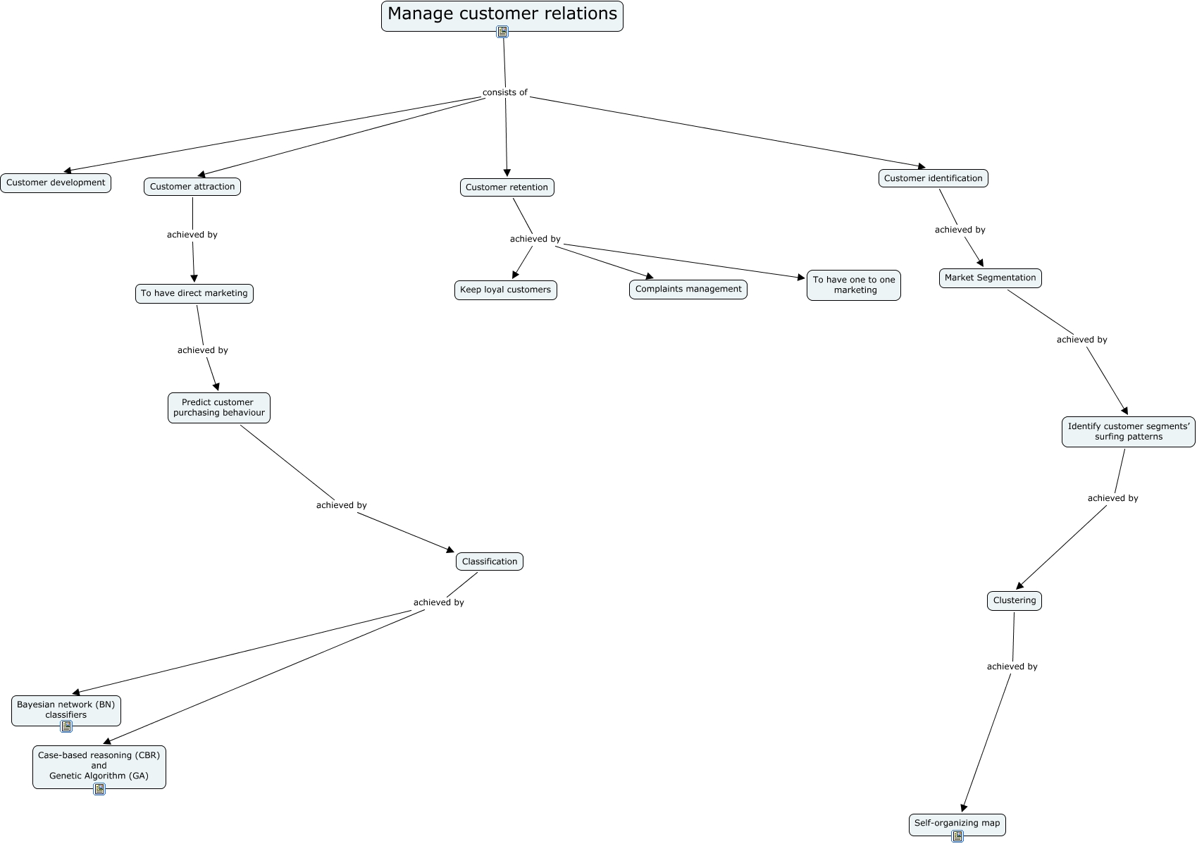
This Concept Map, created with IHMC CmapTools, has information related to: 2003, Clustering achieved by Self-organizing map, Customer retention achieved by Keep loyal customers, Classification achieved by Case-based reasoning (CBR) and Genetic Algorithm (GA), Manage customer relations consists of Customer identification, Identify customer segments’ surfing patterns achieved by Clustering, Manage customer relations consists of Customer retention, Predict customer purchasing behaviour achieved by Classification, Manage customer relations consists of Customer development, Classification achieved by Bayesian network (BN) classifiers, Customer identification achieved by Market Segmentation, Customer attraction achieved by To have direct marketing, Customer retention achieved by To have one to one marketing, Market Segmentation achieved by Identify customer segments’ surfing patterns, Customer retention achieved by Complaints management, To have direct marketing achieved by Predict customer purchasing behaviour, Manage customer relations consists of Customer attraction