WARNING:
JavaScript is turned OFF. None of the links on this concept map will
work until it is reactivated.
If you need help turning JavaScript On, click here.
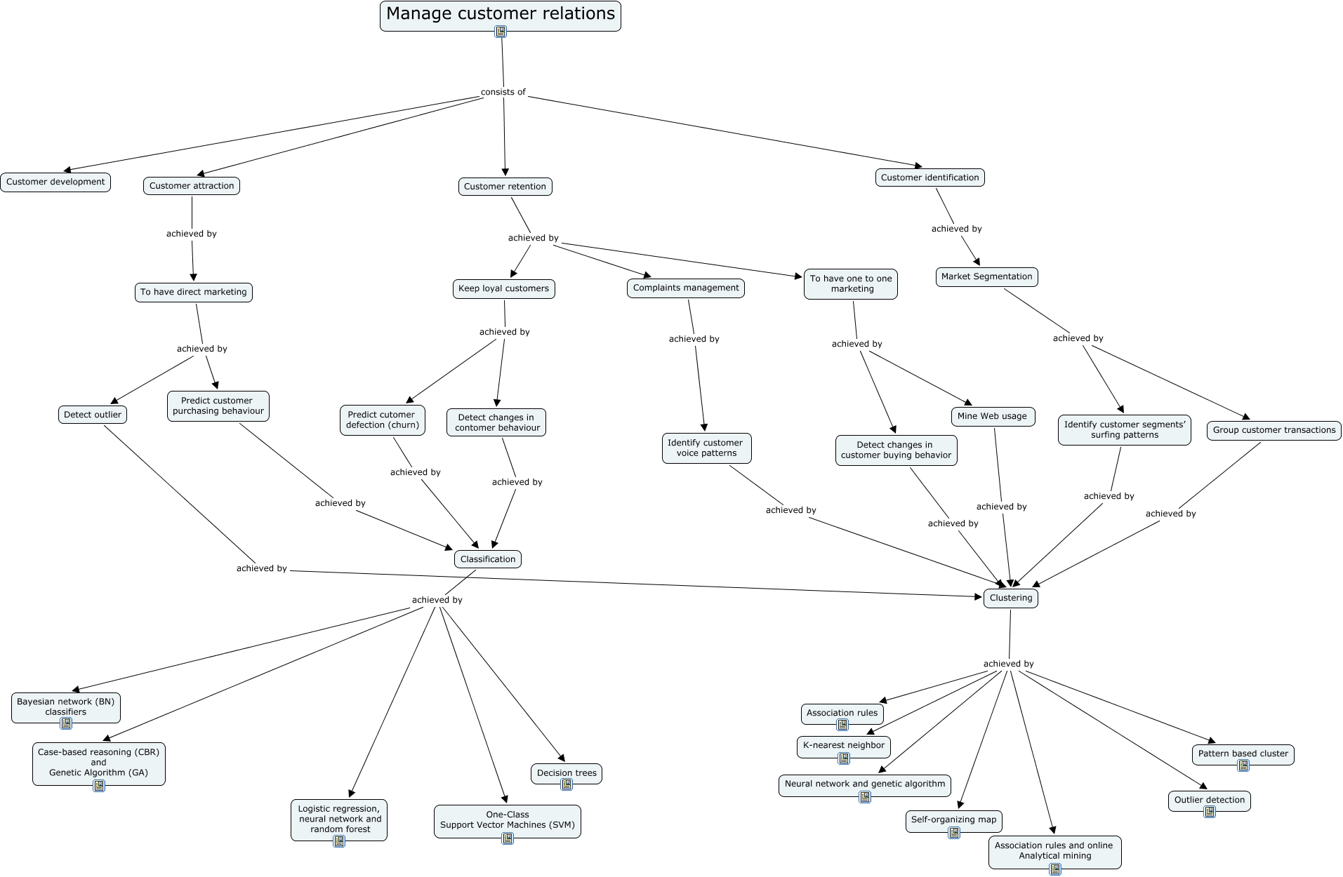
This Concept Map, created with IHMC CmapTools, has information related to: 2005, Mine Web usage achieved by Clustering, Clustering achieved by Self-organizing map, Customer retention achieved by Keep loyal customers, Classification achieved by Case-based reasoning (CBR) and Genetic Algorithm (GA), Manage customer relations consists of Customer identification, Identify customer segments’ surfing patterns achieved by Clustering, Group customer transactions achieved by Clustering, Manage customer relations consists of Customer retention, Predict customer purchasing behaviour achieved by Classification, Clustering achieved by K-nearest neighbor, Manage customer relations consists of Customer development, Predict cutomer defection (churn) achieved by Classification, Clustering achieved by Association rules and online Analytical mining, Detect changes in contomer behaviour achieved by Classification, Classification achieved by Decision trees, Clustering achieved by Association rules, Clustering achieved by Outlier detection, Classification achieved by Bayesian network (BN) classifiers, Customer identification achieved by Market Segmentation, Classification achieved by One-Class Support Vector Machines (SVM)