WARNING:
JavaScript is turned OFF. None of the links on this concept map will
work until it is reactivated.
If you need help turning JavaScript On, click here.
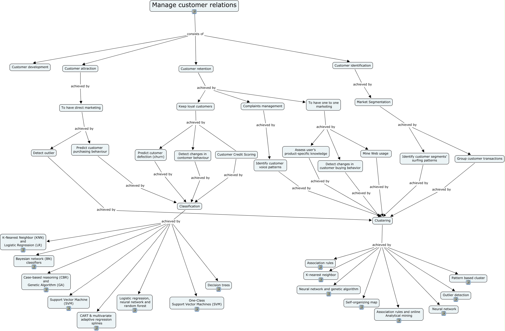
This Concept Map, created with IHMC CmapTools, has information related to: 2008, Mine Web usage achieved by Clustering, Customer Credit Scoring achieved by Classification, Clustering achieved by Self-organizing map, Customer retention achieved by Keep loyal customers, Classification achieved by Case-based reasoning (CBR) and Genetic Algorithm (GA), Clustering achieved by Neural network, Manage customer relations consists of Customer identification, Identify customer segments’ surfing patterns achieved by Clustering, Assess user’s product-specific knowledge achieved by Clustering, Group customer transactions achieved by Clustering, Manage customer relations consists of Customer retention, Predict customer purchasing behaviour achieved by Classification, Clustering achieved by K-nearest neighbor, Classification achieved by CART & multivariate adaptive regression splines, Classification achieved by K-Nearest Neighbor (KNN) and Logistic Regression (LR), Manage customer relations consists of Customer development, Predict cutomer defection (churn) achieved by Classification, Clustering achieved by Association rules and online Analytical mining, Detect changes in contomer behaviour achieved by Classification, Classification achieved by Decision trees