WARNING:
JavaScript is turned OFF. None of the links on this concept map will
work until it is reactivated.
If you need help turning JavaScript On, click here.
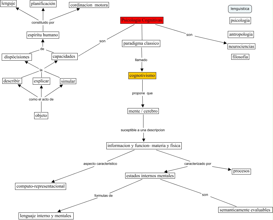
Este Cmap, tiene información relacionada con: mapa conceptual procesos cognitivos, espiritu humano constituido por planificación, describir la dispòcisiones, estados internos mentales formulas de lenguaje interno y mentales, Psicologia Cognitivas ???? paradigma classico, espiritu humano constituido por cordinacion motora, explicar la capacidades, espiritu humano constituido por lenguje, capacidades de espiritu humano, explicar la dispòcisiones, dispòcisiones de espiritu humano, mente / cerebro suceptible a una descripcion informacion y funcion- materia y fisica, simular la dispòcisiones, Psicologia Cognitivas son neurociencias, informacion y funcion- materia y fisica aspecto caracteristico computo-representacional, paradigma classico llamado cognotivismo, estados internos mentales son semanticamente evaluables, informacion y funcion- materia y fisica caracterizado por procesos, objeto como el acto de describir, simular la capacidades, cognotivismo propone que mente / cerebro