WARNING:
JavaScript is turned OFF. None of the links on this concept map will
work until it is reactivated.
If you need help turning JavaScript On, click here.
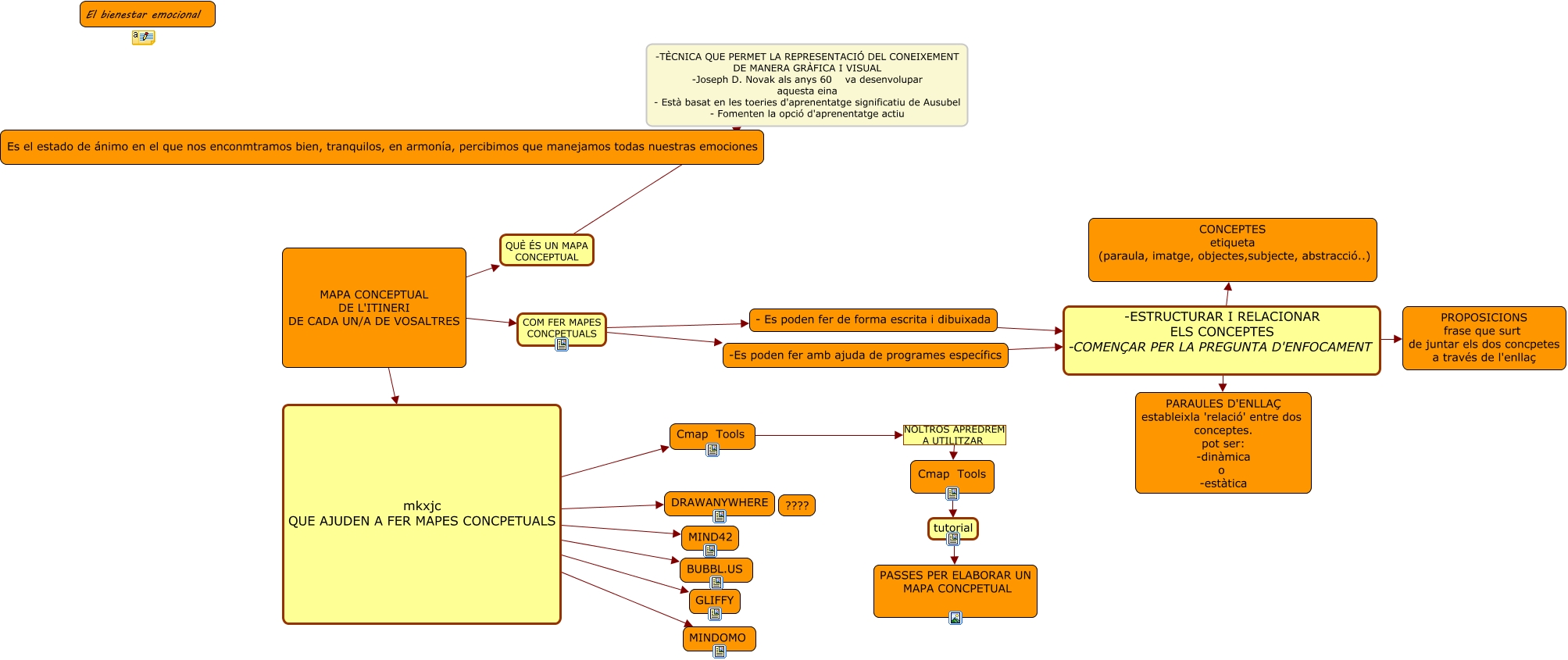
Este Cmap, tiene información relacionada con: MAPES CONCEPTUALS RAMIS, - Es poden fer de forma escrita i dibuixada -ESTRUCTURAR I RELACIONAR ELS CONCEPTES -COMENÇAR PER LA PREGUNTA D'ENFOCAMENT PARAULES D'ENLLAÇ estableixla 'relació' entre dos conceptes. pot ser: -dinàmica o -estàtica, MAPA CONCEPTUAL DE L'ITINERI DE CADA UN/A DE VOSALTRES COM FER MAPES CONCPETUALS - Es poden fer de forma escrita i dibuixada, -Es poden fer amb ajuda de programes específics -ESTRUCTURAR I RELACIONAR ELS CONCEPTES -COMENÇAR PER LA PREGUNTA D'ENFOCAMENT CONCEPTES etiqueta (paraula, imatge, objectes,subjecte, abstracció..), MAPA CONCEPTUAL DE L'ITINERI DE CADA UN/A DE VOSALTRES mkxjc QUE AJUDEN A FER MAPES CONCPETUALS BUBBL.US, -Es poden fer amb ajuda de programes específics -ESTRUCTURAR I RELACIONAR ELS CONCEPTES -COMENÇAR PER LA PREGUNTA D'ENFOCAMENT PARAULES D'ENLLAÇ estableixla 'relació' entre dos conceptes. pot ser: -dinàmica o -estàtica, - Es poden fer de forma escrita i dibuixada -ESTRUCTURAR I RELACIONAR ELS CONCEPTES -COMENÇAR PER LA PREGUNTA D'ENFOCAMENT PROPOSICIONS frase que surt de juntar els dos concpetes a través de l'enllaç, -Es poden fer amb ajuda de programes específics -ESTRUCTURAR I RELACIONAR ELS CONCEPTES -COMENÇAR PER LA PREGUNTA D'ENFOCAMENT PROPOSICIONS frase que surt de juntar els dos concpetes a través de l'enllaç, MAPA CONCEPTUAL DE L'ITINERI DE CADA UN/A DE VOSALTRES mkxjc QUE AJUDEN A FER MAPES CONCPETUALS Cmap Tools, - Es poden fer de forma escrita i dibuixada -ESTRUCTURAR I RELACIONAR ELS CONCEPTES -COMENÇAR PER LA PREGUNTA D'ENFOCAMENT CONCEPTES etiqueta (paraula, imatge, objectes,subjecte, abstracció..), MAPA CONCEPTUAL DE L'ITINERI DE CADA UN/A DE VOSALTRES COM FER MAPES CONCPETUALS -Es poden fer amb ajuda de programes específics, Cmap Tools tutorial PASSES PER ELABORAR UN MAPA CONCPETUAL, Cmap Tools NOLTROS APREDREM A UTILITZAR Cmap Tools, MAPA CONCEPTUAL DE L'ITINERI DE CADA UN/A DE VOSALTRES QUÈ ÉS UN MAPA CONCEPTUAL -TÈCNICA QUE PERMET LA REPRESENTACIÓ DEL CONEIXEMENT DE MANERA GRÀFICA I VISUAL -Joseph D. Novak als anys 60 va desenvolupar aquesta eina - Està basat en les toeries d'aprenentatge significatiu de Ausubel - Fomenten la opció d'aprenentatge actiu, MAPA CONCEPTUAL DE L'ITINERI DE CADA UN/A DE VOSALTRES mkxjc QUE AJUDEN A FER MAPES CONCPETUALS MINDOMO, MAPA CONCEPTUAL DE L'ITINERI DE CADA UN/A DE VOSALTRES mkxjc QUE AJUDEN A FER MAPES CONCPETUALS MIND42, MAPA CONCEPTUAL DE L'ITINERI DE CADA UN/A DE VOSALTRES mkxjc QUE AJUDEN A FER MAPES CONCPETUALS GLIFFY, MAPA CONCEPTUAL DE L'ITINERI DE CADA UN/A DE VOSALTRES mkxjc QUE AJUDEN A FER MAPES CONCPETUALS DRAWANYWHERE