WARNING:
JavaScript is turned OFF. None of the links on this concept map will
work until it is reactivated.
If you need help turning JavaScript On, click here.
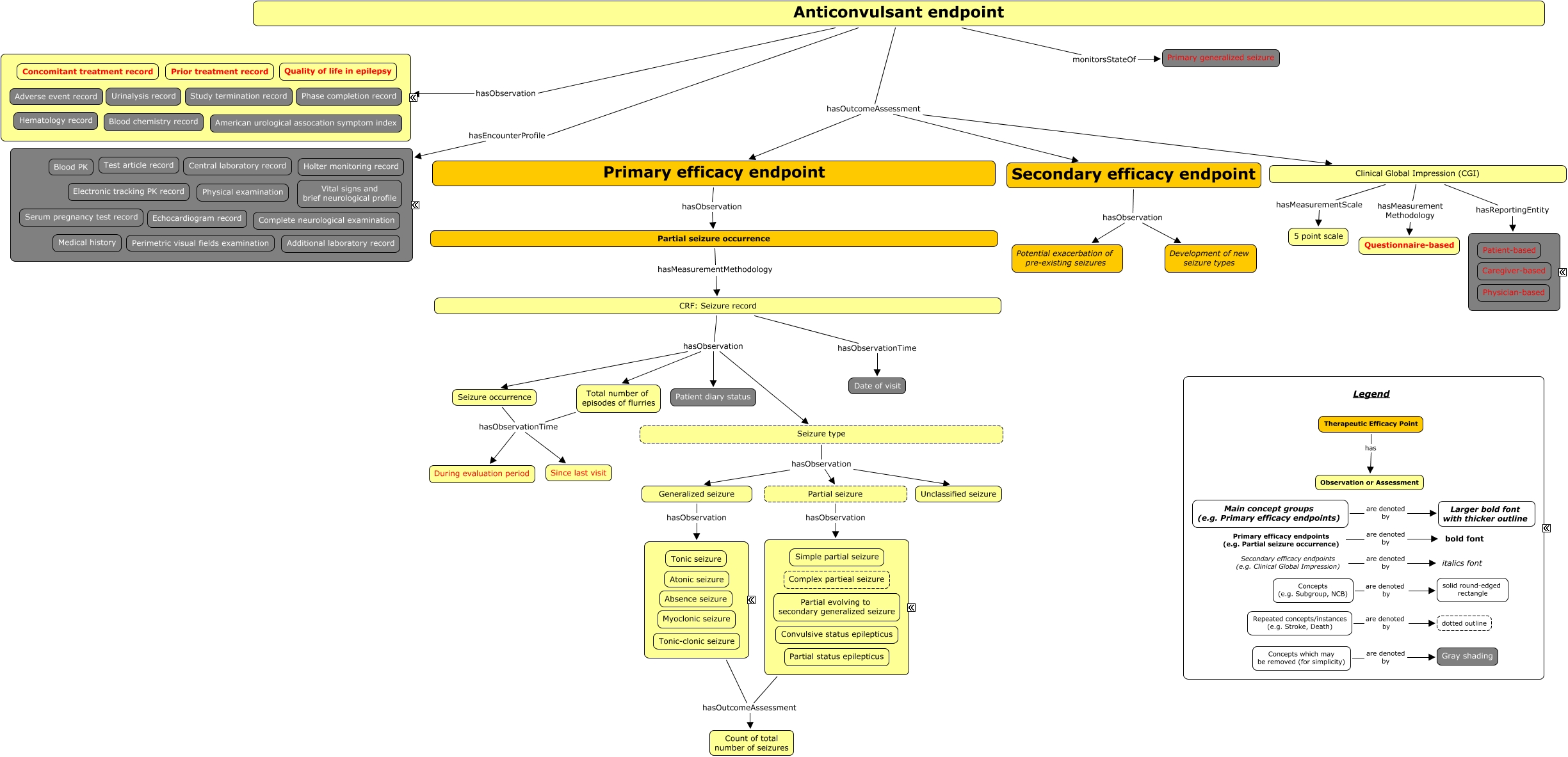
This Concept Map, created with IHMC CmapTools, has information related to: Anticonvulsant-CMAP-v3_old, Seizure type hasObservation Partial seizure, Clinical Global Impression (CGI) hasReportingEntity Reporting entity, Anticonvulsant endpoint hasOutcomeAssessment Secondary efficacy endpoint, Repeated concepts/instances (e.g. Stroke, Death) are denoted by dotted outline, Primary efficacy endpoints (e.g. Partial seizure occurrence) are denoted by bold font, Therapeutic Efficacy Point has Observation or Assessment, Seizure type hasObservation Generalized seizure, Anticonvulsant endpoint hasEncounterProfile CRF reports related to medical history and records, Primary efficacy endpoint hasObservation Partial seizure occurrence, Total number of episodes of flurries hasObservationTime During evaluation period, CRF: Seizure record hasObservation Seizure occurrence, Anticonvulsant endpoint hasOutcomeAssessment Primary efficacy endpoint, Partial seizure hasObservation Partial seizure subtype, Concepts (e.g. Subgroup, NCB) are denoted by solid round-edged rectangle, Concepts which may be removed (for simplicity) are denoted by Gray shading, Generalized seizure subtype hasOutcomeAssessment Count of total number of seizures, Generalized seizure hasObservation Generalized seizure subtype, Partial seizure occurrence hasMeasurementMethodology CRF: Seizure record, Seizure occurrence hasObservationTime During evaluation period, Partial seizure subtype hasOutcomeAssessment Count of total number of seizures