WARNING:
JavaScript is turned OFF. None of the links on this concept map will
work until it is reactivated.
If you need help turning JavaScript On, click here.
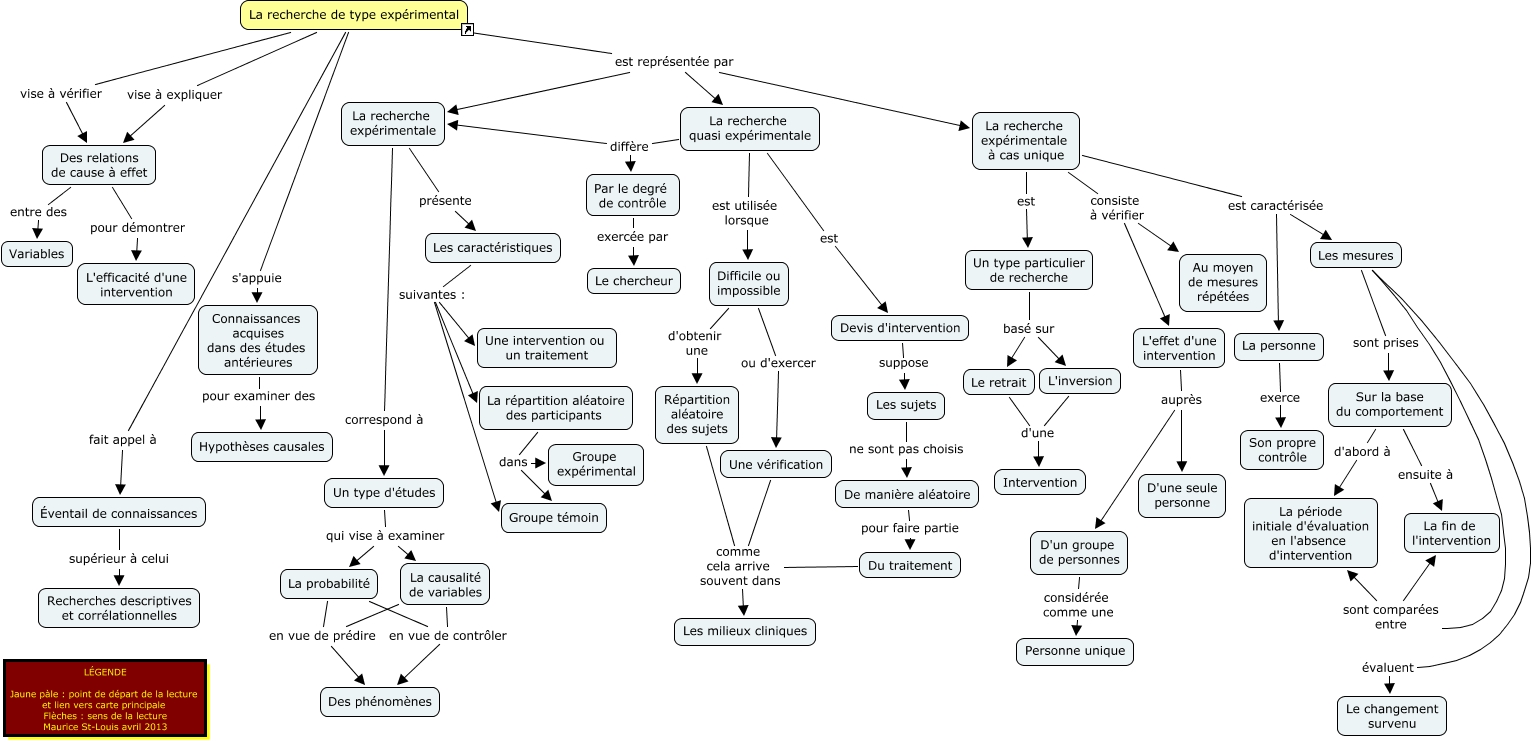
Cette carte de concepts créée avec IHMC CmapTools traite de: La recherche de type expérimental, Devis d'intervention suppose Les sujets, La recherche de type expérimental fait appel à Éventail de connaissances, Éventail de connaissances supérieur à celui Recherches descriptives et corrélationnelles, La probabilité en vue de prédire Des phénomènes, La recherche expérimentale correspond à Un type d'études, La recherche expérimentale à cas unique consiste à vérifier Au moyen de mesures répétées, La recherche de type expérimental est représentée par La recherche expérimentale, Difficile ou impossible d'obtenir une Répartition aléatoire des sujets, La personne exerce Son propre contrôle, La recherche expérimentale à cas unique est Un type particulier de recherche, La répartition aléatoire des participants dans Groupe expérimental, La causalité de variables en vue de prédire Des phénomènes, Les caractéristiques suivantes : Groupe témoin, L'effet d'une intervention auprès D'une seule personne, La recherche de type expérimental vise à vérifier Des relations de cause à effet, La recherche expérimentale à cas unique est caractérisée Les mesures, Du traitement comme cela arrive souvent dans Les milieux cliniques, Un type d'études qui vise à examiner La probabilité, Difficile ou impossible ou d'exercer Une vérification, Les mesures évaluent Le changement survenu