WARNING:
JavaScript is turned OFF. None of the links on this concept map will
work until it is reactivated.
If you need help turning JavaScript On, click here.
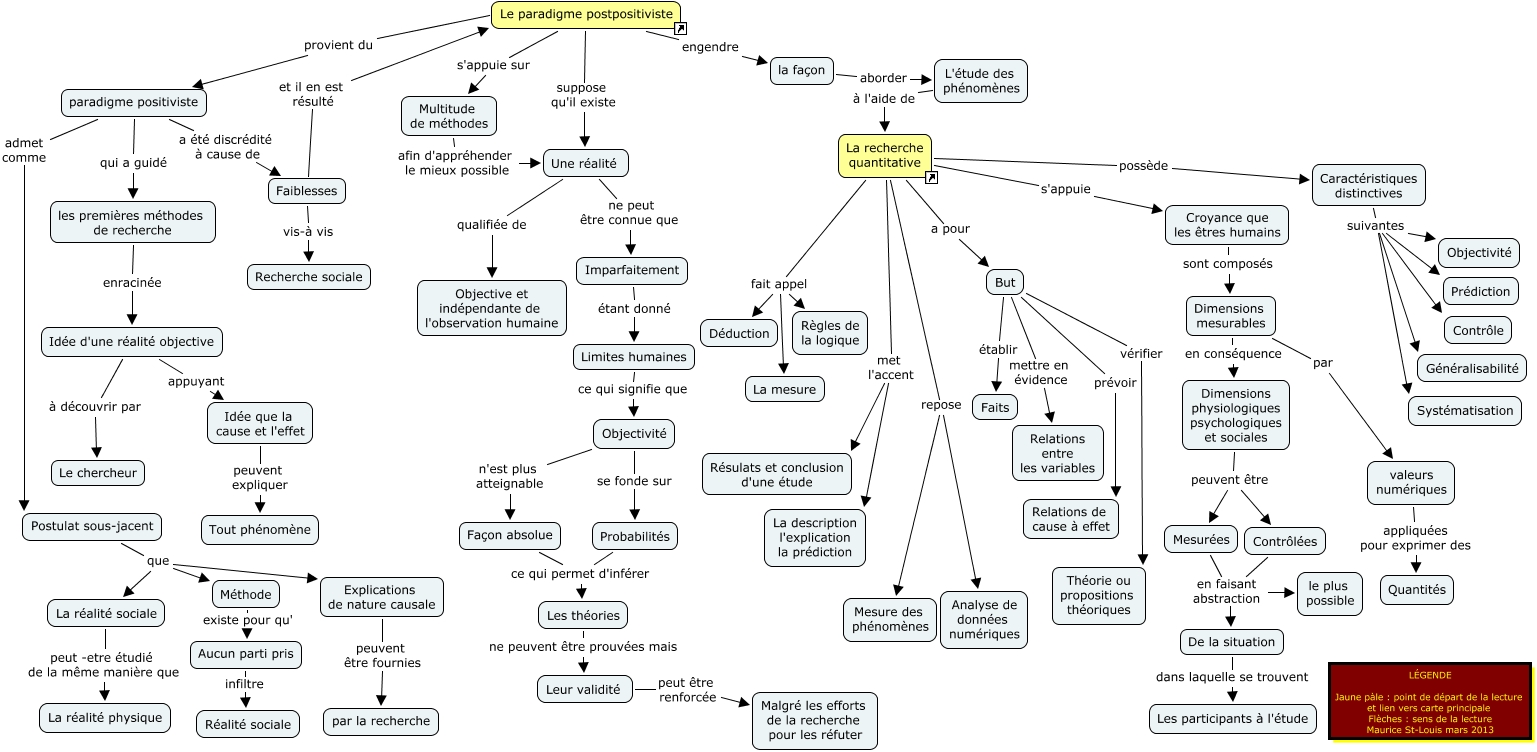
Cette carte de concepts créée avec IHMC CmapTools traite de: Le paradigme postpositiviste, Limites humaines ce qui signifie que Objectivité, Faiblesses et il en est résulté Le paradigme postpositiviste, De la situation dans laquelle se trouvent Les participants à l'étude, La recherche quantitative repose Analyse de données numériques, La recherche quantitative a pour But, But prévoir Relations de cause à effet, Le paradigme postpositiviste provient du paradigme positiviste, Façon absolue ce qui permet d'inférer Les théories, Le paradigme postpositiviste suppose qu'il existe Une réalité, valeurs numériques appliquées pour exprimer des Quantités, Contrôlées en faisant abstraction le plus possible, Caractéristiques distinctives suivantes Objectivité, Une réalité qualifiée de Objective et indépendante de l'observation humaine, Multitude de méthodes afin d'appréhender le mieux possible Une réalité, But mettre en évidence Relations entre les variables, Idée d'une réalité objective appuyant Idée que la cause et l'effet, Mesurées en faisant abstraction De la situation, Objectivité se fonde sur Probabilités, Explications de nature causale peuvent être fournies par la recherche, Probabilités ce qui permet d'inférer Les théories