WARNING:
JavaScript is turned OFF. None of the links on this concept map will
work until it is reactivated.
If you need help turning JavaScript On, click here.
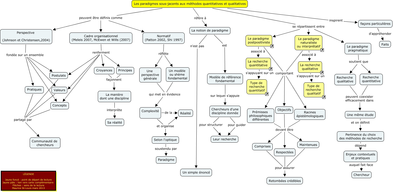
Cette carte de concepts créée avec IHMC CmapTools traite de: 2_Les paradigmes sous-jacents aux méthodes quantitatives et qualitatives, Prémisses philosophiques différentes devant être Maintenues, Chercheurs d'une discipline donnée pour guider Leur recherche, Objectifs devant être Respectées, Une perspective générale qui met en évidence Complexité, Normatif (Patton 2002, Shi 1997) réflète Un modèle ou shème fondamental, Cadre organisationnel (Meleis 2007, McEwen et Wills (2007) renferment Valeurs, Principes façonnent La manière dont une discipline, Le paradigme naturaliste ou interprétatif associé à La recherche qualitative, La notion de paradigme n'est pas Un simple énoncé, Complexité et organise Selon l'optique, Postulats partagé par Communauté de chercheurs, Les paradigmes sous-jacents aux méthodes quantitatives et qualitatives se répartissent entre Le paradigme pragmatique, Les paradigmes sous-jacents aux méthodes quantitatives et qualitatives peuvent être définis comme Normatif (Patton 2002, Shi 1997), Perspective (Johnson et Christensen,2004) fondée sur un ensemble Concepts, Les paradigmes sous-jacents aux méthodes quantitatives et qualitatives inspirent façons particulières, Racines épistémologiques devant être Respectées, Les paradigmes sous-jacents aux méthodes quantitatives et qualitatives se répartissent entre Le paradigme postpositiviste, Recherche quantitative peuvent coexister efficacement dans Une même étude, Le paradigme postpositiviste comportant Racines épistémologiques, Le paradigme postpositiviste comportant Objectifs