WARNING:
JavaScript is turned OFF. None of the links on this concept map will
work until it is reactivated.
If you need help turning JavaScript On, click here.
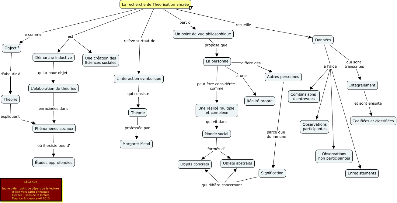
Cette carte de concepts créée avec IHMC CmapTools traite de: La recherche de Théorisation ancrée, Objectif d'aboutir à Théorie, L'interaction symbolique qui consiste Théorie, Données à l'aide Enregistements, Intégralement et sont ensuite Codifiées et classifiées, Théorie expliquant Phénomènes sociaux, Autres personnes parce que donne une Signification, Phénomènes sociaux où il existe peu d' Études approfondies, Une réalité multiple et complexe qui vit dans Monde social, La recherche de Théorisation ancrée a comme Objectif, Données qui sont transcrites Intégralement, La recherche de Théorisation ancrée est Démarche inductive, Données à l'aide Observations participantes, Données à l'aide Combinaisons d'entrevues, La recherche de Théorisation ancrée relève surtout de L'interaction symbolique, Données à l'aide Observations non participantes, La recherche de Théorisation ancrée est Une création des Sciences sociales, Un point de vue philosophique propose que La personne, Monde social formés d' Objets concrets, La personne peut être considérée comme Une réalité multiple et complexe, Signification qui diffère concernant Objets concrets