WARNING:
JavaScript is turned OFF. None of the links on this concept map will
work until it is reactivated.
If you need help turning JavaScript On, click here.
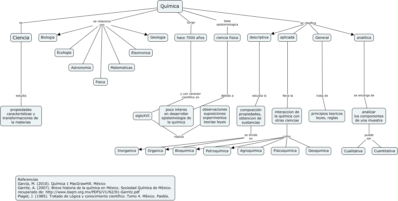
Este Cmap, tiene información relacionada con: FUNDAMENTOS QUIMICA, Química se relaciona con Astronomia, hace 7000 años y con caracter cientifico en sigloXVI, analizar los componentes de una muestra puede ser Cualitativa, analitica se encarga de analizar los componentes de una muestra, Química se relaciona con Biologia, Química se relaciona con Electronica, descriptiva estudia la composición propiedades, obtencion de sustancias, Química base epistemologica ciencia fisica, Química es Ciencia, Ciencia estudia propiedades caracteristicas y transformaciones de la materias, Química se clasifica aplicada, composición propiedades, obtencion de sustancias se divide en Organica, composición propiedades, obtencion de sustancias se divide en Inorganica, Química se relaciona con Geologia, interaccion de la química con otras ciencias como Geoquimica, Química se clasifica analitica, Química se clasifica General, interaccion de la química con otras ciencias como Fisicoquimica, Química se relaciona con Fisica, interaccion de la química con otras ciencias como Bioquimica