WARNING:
JavaScript is turned OFF. None of the links on this concept map will
work until it is reactivated.
If you need help turning JavaScript On, click here.
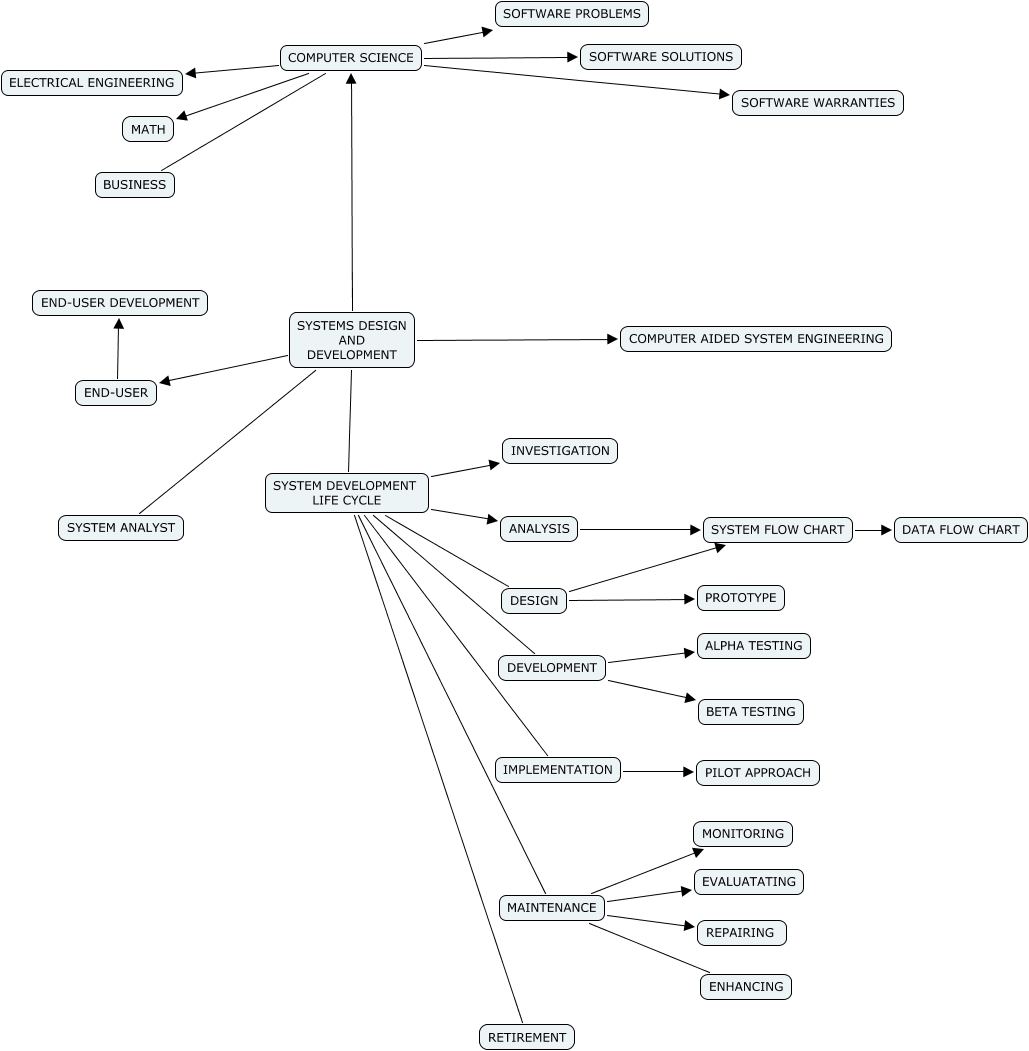
This Concept Map, created with IHMC CmapTools, has information related to: JUAN FLORES_2ND PART, MAINTENANCE ENHANCING, SYSTEM DEVELOPMENT LIFE CYCLE DEVELOPMENT, COMPUTER SCIENCE ELECTRICAL ENGINEERING, DEVELOPMENT BETA TESTING, SYSTEM DEVELOPMENT LIFE CYCLE INVESTIGATION, SYSTEMS DESIGN AND DEVELOPMENT COMPUTER SCIENCE, END-USER END-USER DEVELOPMENT, SYSTEM DEVELOPMENT LIFE CYCLE DESIGN, SYSTEMS DESIGN AND DEVELOPMENT SYSTEM ANALYST, MAINTENANCE EVALUATATING, COMPUTER SCIENCE BUSINESS, COMPUTER SCIENCE SOFTWARE PROBLEMS, DESIGN PROTOTYPE, MAINTENANCE MONITORING, SYSTEMS DESIGN AND DEVELOPMENT SYSTEM DEVELOPMENT LIFE CYCLE, SYSTEM FLOW CHART DATA FLOW CHART, SYSTEM DEVELOPMENT LIFE CYCLE IMPLEMENTATION, COMPUTER SCIENCE MATH, DESIGN SYSTEM FLOW CHART, MAINTENANCE REPAIRING