WARNING:
JavaScript is turned OFF. None of the links on this concept map will
work until it is reactivated.
If you need help turning JavaScript On, click here.
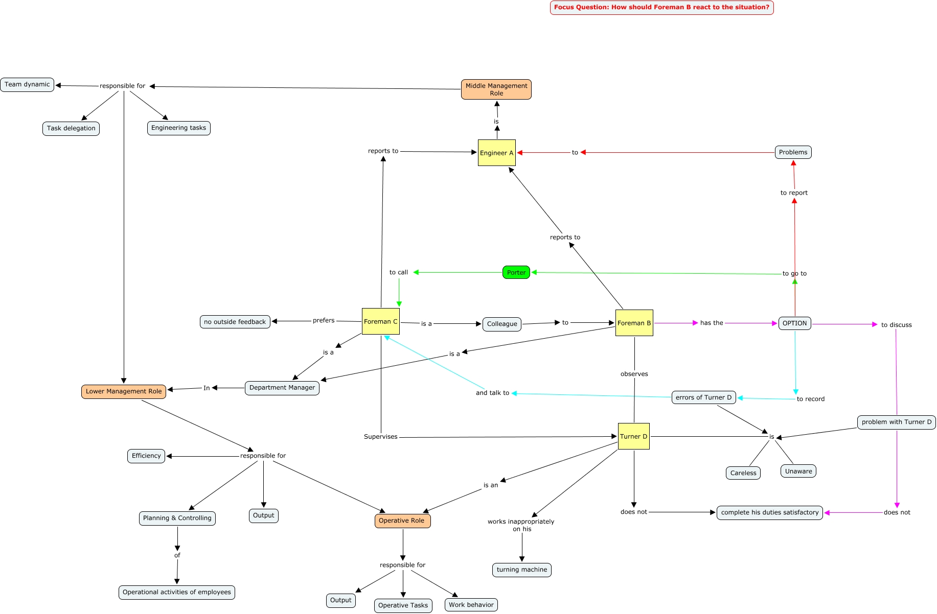
This Concept Map, created with IHMC CmapTools, has information related to: Day2_Map, Problems to Engineer A, Turner D does not complete his duties satisfactory, Lower Management Role responsible for Output, Lower Management Role responsible for Operative Role, Foreman C is a Department Manager, Planning & Controlling of Operational activities of employees, Lower Management Role responsible for Efficiency, Turner D is Unaware, OPTION to report Problems, OPTION to discuss problem with Turner D, Turner D is Careless, Turner D is an Operative Role, errors of Turner D is Careless, Operative Role responsible for Work behavior, Colleague to Foreman B, Foreman B has the OPTION, errors of Turner D is Unaware, Foreman C reports to Engineer A, Foreman B is a Department Manager, Operative Role responsible for Output