WARNING:
JavaScript is turned OFF. None of the links on this concept map will
work until it is reactivated.
If you need help turning JavaScript On, click here.
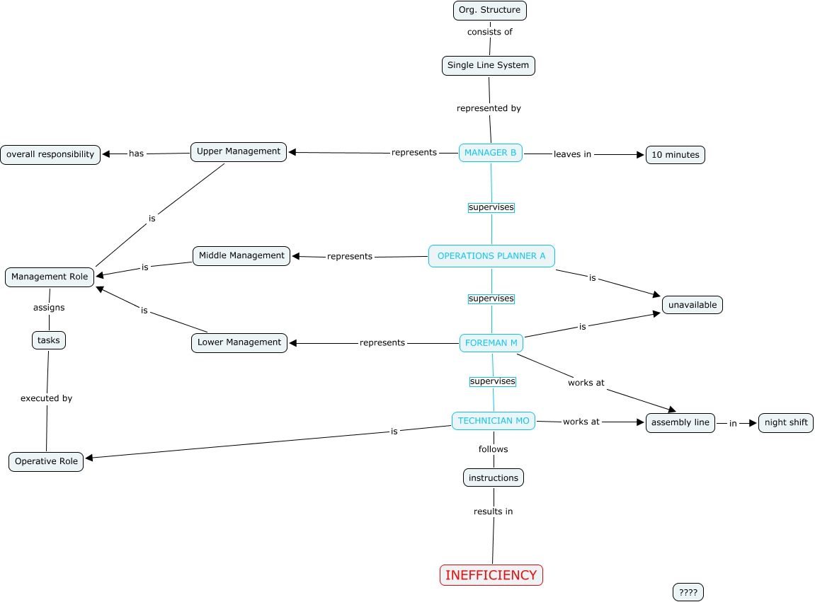
Dieses mit IHMC CmapTools erstellte CMap hat Informationen bezüglich: Minicase1_GroupF_final, assembly line in night shift, FOREMAN M represents Lower Management, OPERATIONS PLANNER A is unavailable, Single Line System represented by MANAGER B, tasks executed by Operative Role, OPERATIONS PLANNER A represents Middle Management, Management Role assigns tasks, Org. Structure consists of Single Line System, Middle Management is Management Role, MANAGER B represents Upper Management, TECHNICIAN MO follows instructions, MANAGER B leaves in 10 minutes, Upper Management has overall responsibility, OPERATIONS PLANNER A supervises FOREMAN M, FOREMAN M supervises TECHNICIAN MO, Upper Management is Management Role, FOREMAN M is unavailable, instructions results in INEFFICIENCY, MANAGER B supervises OPERATIONS PLANNER A, TECHNICIAN MO is Operative Role