WARNING:
JavaScript is turned OFF. None of the links on this concept map will
work until it is reactivated.
If you need help turning JavaScript On, click here.
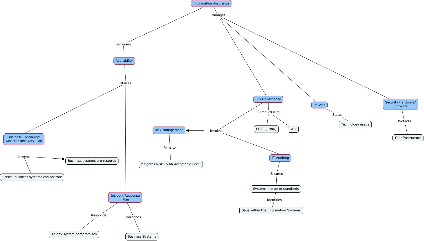
This Concept Map, created with IHMC CmapTools, has information related to: IA TEST, Availability Utilizes Incident Response Plan, Business Continuity/ Disaster Recovery Plan Ensures Critical business systems can operate, Information Assurance Manages Policies, IT Auditing Ensures Systems are up to standards, Information Assurance Increases Availability, Incident Response Plan Responds To any system compromises, Incident Response Plan Hardends Business Systems, Policies States Technology usage, Availability Utilizes Business Continuity/ Disaster Recovery Plan, Information Assurance Manages Security Hardware/ Software, Risk Management Aims to Mitigates Risk To An Acceptable Level, BIS Governance Complies with ECAP (1986), Security Hardware/ Software Protects IT Infrastructure, BIS Governance Involves Risk Management, Business Continuity/ Disaster Recovery Plan Ensures Business systems are restored, Information Assurance Manages BIS Governance, Systems are up to standards Identifies Gaps within the Information Systems, BIS Governance Involves IT Auditing, BIS Governance Complies with SOX