WARNING:
JavaScript is turned OFF. None of the links on this concept map will
work until it is reactivated.
If you need help turning JavaScript On, click here.
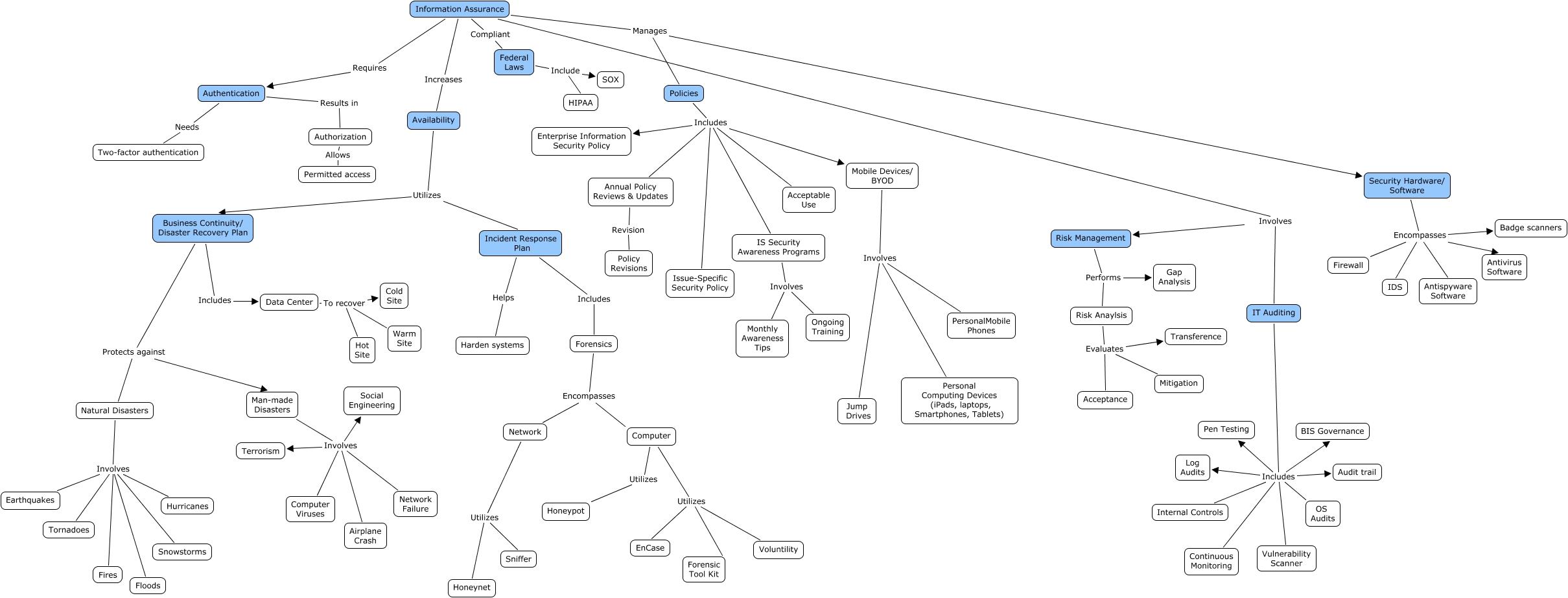
This Concept Map, created with IHMC CmapTools, has information related to: IA Mapping - Stark, Computer Utilizes Forensic Tool Kit, Natural Disasters Involves Tornadoes, Forensics Encompasses Network, Information Assurance Manages Policies, Computer Utilizes Voluntility, Risk Management Performs Gap Analysis, Security Hardware/ Software Encompasses Firewall, Availability Utilizes Business Continuity/ Disaster Recovery Plan, Authentication Results in Authorization, Policies Includes Acceptable Use, Authentication Needs Two-factor authentication, Man-made Disasters Involves Social Engineering, Information Assurance Increases Availability, Data Center To recover Hot Site, Incident Response Plan Includes Forensics, Incident Response Plan Helps Harden systems, Policies Includes Annual Policy Reviews & Updates, IT Auditing Includes Internal Controls, Risk Anaylsis Evaluates Mitigation, Natural Disasters Involves Earthquakes