WARNING:
JavaScript is turned OFF. None of the links on this concept map will
work until it is reactivated.
If you need help turning JavaScript On, click here.
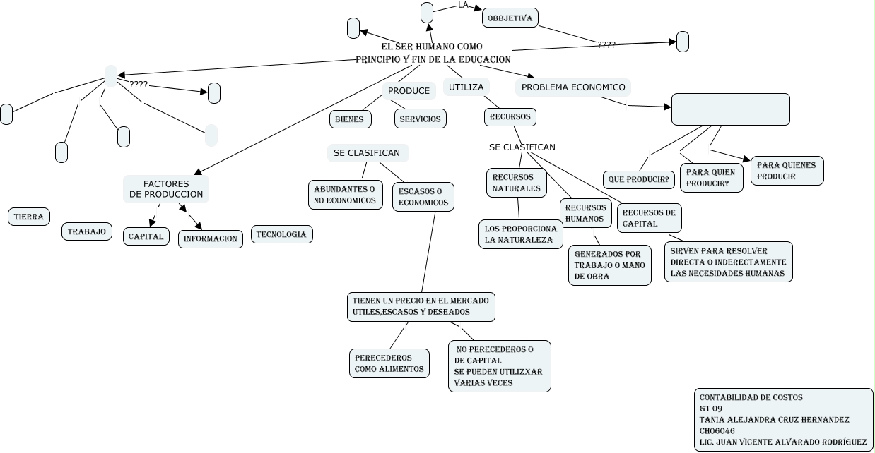
Este Cmap, tiene información relacionada con: economia, RECURSOS NATURALES LOS PROPORCIONA LA NATURALEZA, RECURSOS SE CLASIFICAN RECURSOS DE CAPITAL,, SE CLASIFICAN ESCASOS O ECONOMICOS, BIENES el ser humano como principio y fin de la educacion, BIENES el ser humano como principio y fin de la educacion, TIENEN UN PRECIO EN EL MERCADO UTILES,ESCASOS Y DESEADOS NO PERECEDEROS O DE CAPITAL SE PUEDEN UTILIZXAR VARIAS VECES, RECURSOS DE CAPITAL ???? SIRVEN PARA RESOLVER DIRECTA O INDERECTAMENTE LAS NECESIDADES HUMANAS, PARA QUIEN PRODUCIR?, BIENES el ser humano como principio y fin de la educacion FACTORES DE PRODUCCION, RECURSOS SE CLASIFICAN RECURSOS HUMANOS, SE CLASIFICAN ABUNDANTES O NO ECONOMICOS, LA OBBJETIVA, OBBJETIVA ????, FACTORES DE PRODUCCION CAPITAL, PRODUCE SERVICIOS, BIENES el ser humano como principio y fin de la educacion RECURSOS, TIENEN UN PRECIO EN EL MERCADO UTILES,ESCASOS Y DESEADOS PERECEDEROS COMO ALIMENTOS,, PROBLEMA ECONOMICO