WARNING:
JavaScript is turned OFF. None of the links on this concept map will
work until it is reactivated.
If you need help turning JavaScript On, click here.
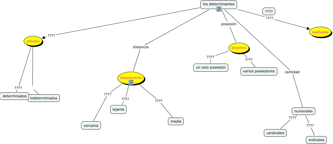
Este Cmap, tiene información relacionada con: determinantes, artículos ???? determinados, los determinantes posesión posesivos, los determinantes distancia demostrativos, numerales ???? ordinales, los determinantes ???? artículos, los determinantes cantidad numerales, demostrativos ???? lejanía, posesivos ???? varios poseedores, posesivos ???? un solo poseedor, demostrativos ???? media, artículos indeterminados, los determinantes ???? indefinidos, demostrativos ???? cercanía, numerales ???? cardinales