WARNING:
JavaScript is turned OFF. None of the links on this concept map will
work until it is reactivated.
If you need help turning JavaScript On, click here.
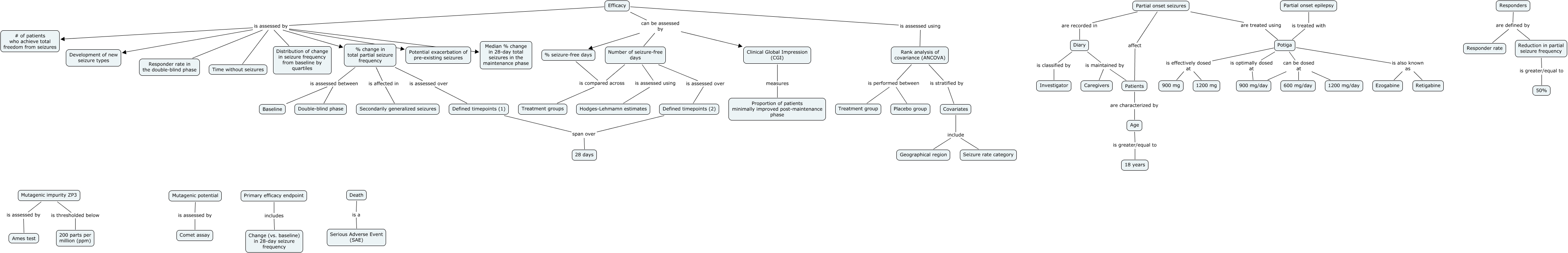
This Concept Map, created with IHMC CmapTools, has information related to: Potiga-review_relationships, % seizure-free days is compared across Treatment groups, Efficacy is assessed by Development of new seizure types, Age is greater/equal to 18 years, Potiga can be dosed at 1200 mg/day, Efficacy is assessed by Time without seizures, Clinical Global Impression (CGI) measures Proportion of patients minimally improved post-maintenance phase, Potiga is optimally dosed at 900 mg/day, Diary is maintained by Patients, Efficacy is assessed by Potential exacerbation of pre-existing seizures, Primary efficacy endpoint includes Change (vs. baseline) in 28-day seizure frequency, Efficacy is assessed by Responder rate in the double-blind phase, % change in total partial seizure frequency is assessed between Baseline, Potiga is also known as Ezogabine, Efficacy can be assessed by Number of seizure-free days, Defined timepoints (1) span over 28 days, Potiga is effectively dosed at 900 mg, Rank analysis of covariance (ANCOVA) is performed between Treatment group, Potiga is effectively dosed at 1200 mg, Partial onset epilepsy is treated with Potiga, Efficacy can be assessed by % seizure-free days