WARNING:
JavaScript is turned OFF. None of the links on this concept map will
work until it is reactivated.
If you need help turning JavaScript On, click here.
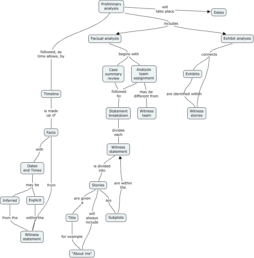
This Concept Map, created with IHMC CmapTools, has information related to: Preliminary Factual Analysis, Stories are Subplots, Preliminary analysis followed, as time allows, by Timeline, Dates and Times may be Explicit, Inferred from the Witness statement, Factual analysis begins with Analysis team assignment, Factual analysis begins with Case summary review, Exhibits are identified within Witness stories, Preliminary analysis will take place Dates, Analysis team assignment followed by Statement breakdown, Witness statement is divided into Stories, Preliminary analysis includes Exhibit analysis, Exhibit analysis connects Exhibits, Facts with Dates and Times, Exhibit analysis connects Witness stories, Stories are given a Title, Case summary review followed by Statement breakdown, Stories will always include "About me", Facts from Witness statement, Dates and Times may be Inferred, Statement breakdown divides each Witness statement