WARNING:
JavaScript is turned OFF. None of the links on this concept map will
work until it is reactivated.
If you need help turning JavaScript On, click here.
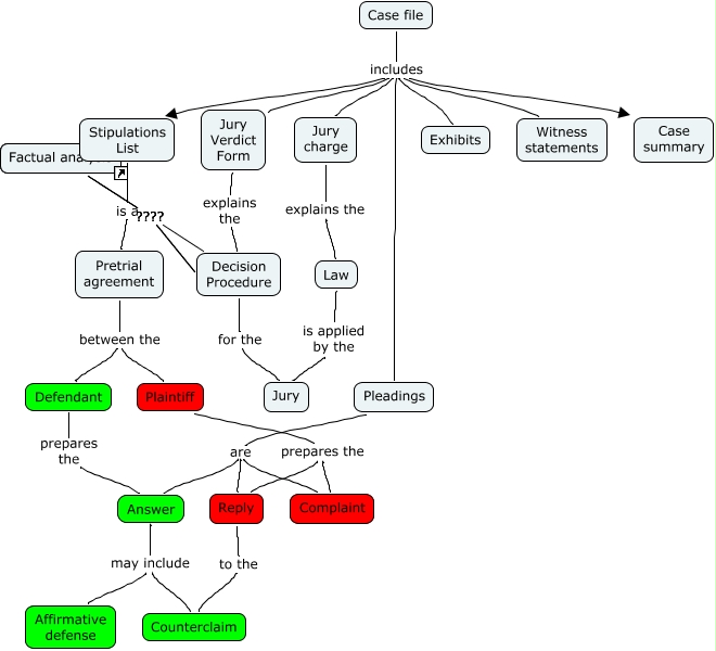
This Concept Map, created with IHMC CmapTools, has information related to: Case file, Case file includes Exhibits, Pretrial agreement between the Plaintiff, Stipulations List is a Pretrial agreement, Case file includes Jury charge, Factual analysis ???? Decision Procedure, Jury charge explains the Law, Law is applied by the Jury, Pleadings are Answer, Pleadings are Reply, Pleadings are Complaint, Reply to the Counterclaim, Defendant prepares the Answer, Jury Verdict Form explains the Decision Procedure, Pretrial agreement between the Defendant, Case file includes Case summary, Plaintiff prepares the Complaint, Answer may include Counterclaim, Decision Procedure for the Jury, Answer may include Affirmative defense, Factual analysis ???? Decision Procedure