WARNING:
JavaScript is turned OFF. None of the links on this concept map will
work until it is reactivated.
If you need help turning JavaScript On, click here.
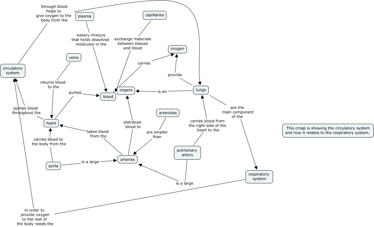
This Concept Map, created with IHMC CmapTools, has information related to: circulatory system, pulmonary artery is a large arteries, lungs is an organs, heart pumps blood, aorta carries blood to the body from the heart, plasma watery mixture that holds dissolved molecules in the blood, arterioles are smaller than arteries, blood carries oxygen, veins returns blood to the heart, respiratory system in order to provide oxygen to the rest of the body needs the circulatory system, arteries distribute blood to organs, aorta is a large arteries, heart pumps blood throughout the circulatory system, lungs are the main component of the respiratory system, lungs provide oxygen, arteries takes blood from the heart, pulmonary artery carries blood from the right side of the heart to the lungs, capillaries exchange materials between tissues and blood blood, circulatory system through blood helps to give oxygen to the body from the lungs