WARNING:
JavaScript is turned OFF. None of the links on this concept map will
work until it is reactivated.
If you need help turning JavaScript On, click here.
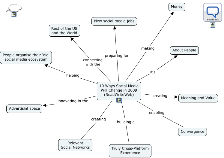
This Concept Map, created with IHMC CmapTools, has information related to: Social Media, 10 Ways Social Media Will Change in 2009 (ReadWriteWeb) preparing for New social media jobs, 10 Ways Social Media Will Change in 2009 (ReadWriteWeb) enabling Convergence, 10 Ways Social Media Will Change in 2009 (ReadWriteWeb) building a Truly Cross-Platform Experience, 10 Ways Social Media Will Change in 2009 (ReadWriteWeb) helping People organise their 'old' social media ecosystem, 10 Ways Social Media Will Change in 2009 (ReadWriteWeb) making Money, 10 Ways Social Media Will Change in 2009 (ReadWriteWeb) creating Meaning and Value, 10 Ways Social Media Will Change in 2009 (ReadWriteWeb) innovating in the Advertisinf space, 10 Ways Social Media Will Change in 2009 (ReadWriteWeb) it's About People, 10 Ways Social Media Will Change in 2009 (ReadWriteWeb) creating Relevant Social Networks, 10 Ways Social Media Will Change in 2009 (ReadWriteWeb) connecting with the Rest of the US and the World