WARNING:
JavaScript is turned OFF. None of the links on this concept map will
work until it is reactivated.
If you need help turning JavaScript On, click here.
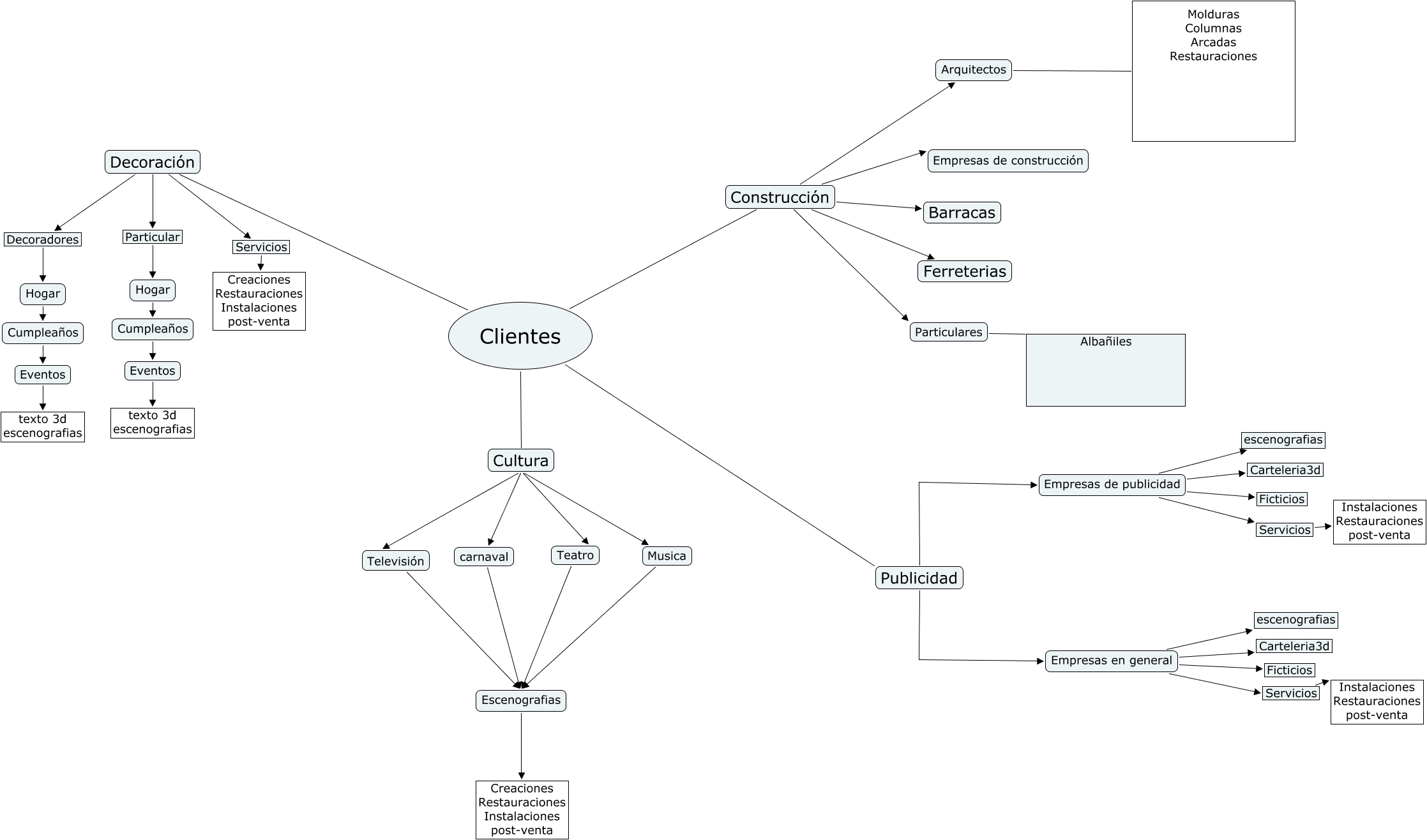
Este Cmap, tiene información relacionada con: ClientesPotenciales, Publicidad Empresas de publicidad, Construcción Arquitectos, Publicidad Empresas en general, Construcción Ferreterias, Particular Hogar, Televisión Escenografias, Empresas de publicidad Carteleria3d, Empresas de publicidad escenografias, Empresas en general Ficticios, Empresas en general escenografias, Clientes Construcción, Cultura carnaval, Decoración Decoradores, Cultura Televisión, Particulares Albañiles, Empresas en general Servicios, Servicios Instalaciones Restauraciones post-venta, Clientes Publicidad, Escenografias Creaciones Restauraciones Instalaciones post-venta, Empresas de publicidad Ficticios