WARNING:
JavaScript is turned OFF. None of the links on this concept map will
work until it is reactivated.
If you need help turning JavaScript On, click here.
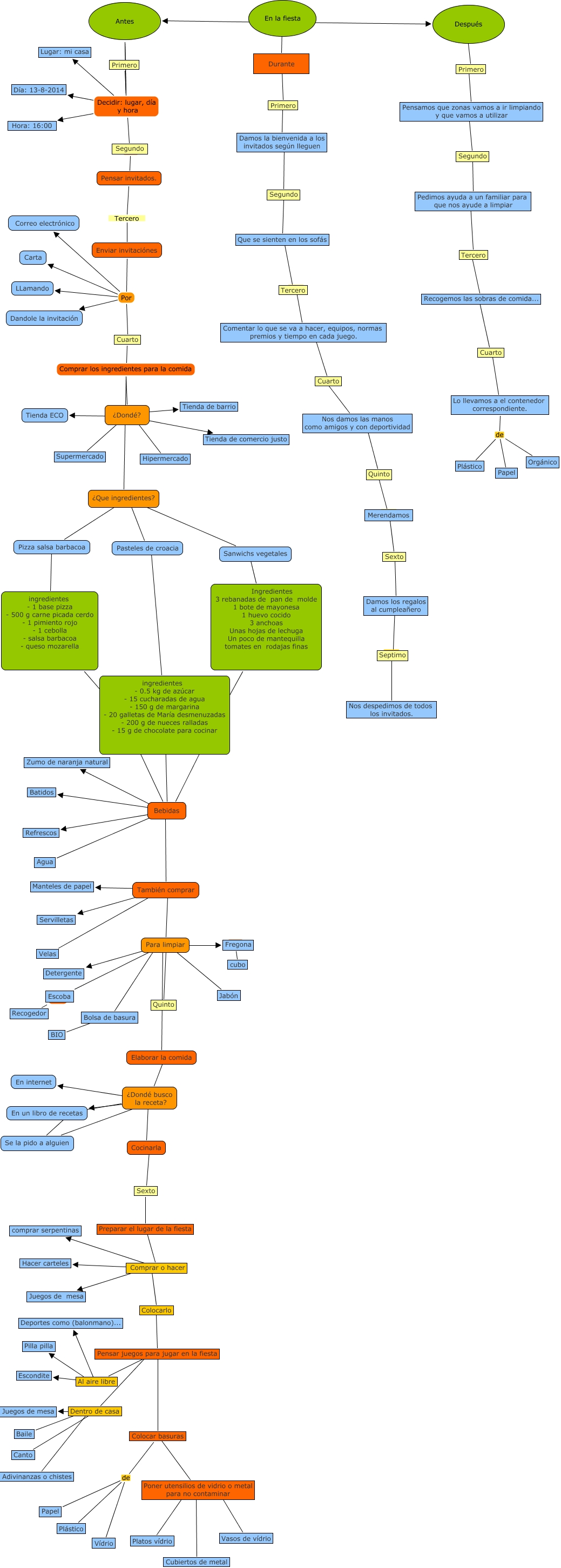
Este Cmap, tiene información relacionada con: sergio242c, Para limpiar ???? Detergente, Enviar invitaciónes Por Correo electrónico, Colocarlo ???? Pensar juegos para jugar en la fiesta, Pensamos que zonas vamos a ir limpiando y que vamos a utilizar ???? Segundo, Enviar invitaciónes Por Cuarto, ingredientes - 1 base pizza - 500 g carne picada cerdo - 1 pimiento rojo - 1 cebolla - salsa barbacoa - queso mozarella ???? Bebidas, Bebidas ???? Zumo de naranja natural, Merendamos ???? Sexto, Primero Decidir: lugar, día y hora Lugar: mi casa, Ingredientes 3 rebanadas de pan de molde 1 bote de mayonesa 1 huevo cocido 3 anchoas Unas hojas de lechuga Un poco de mantequilla tomates en rodajas finas ???? Bebidas, ¿Que ingredientes? ???? Pizza salsa barbacoa, En la fiesta ???? Durante, En la fiesta ???? Después, Pensar juegos para jugar en la fiesta ???? Al aire libre, Damos los regalos al cumpleañero ???? Septimo, Dentro de casa ???? Adivinanzas o chistes, ¿Dondé? ???? Hipermercado, Poner utensilios de vidrio o metal para no contaminar ???? Platos vídrio, ¿Dondé busco la receta? ???? Cocinarla, Pensar juegos para jugar en la fiesta ???? Colocar basuras