WARNING:
JavaScript is turned OFF. None of the links on this concept map will
work until it is reactivated.
If you need help turning JavaScript On, click here.
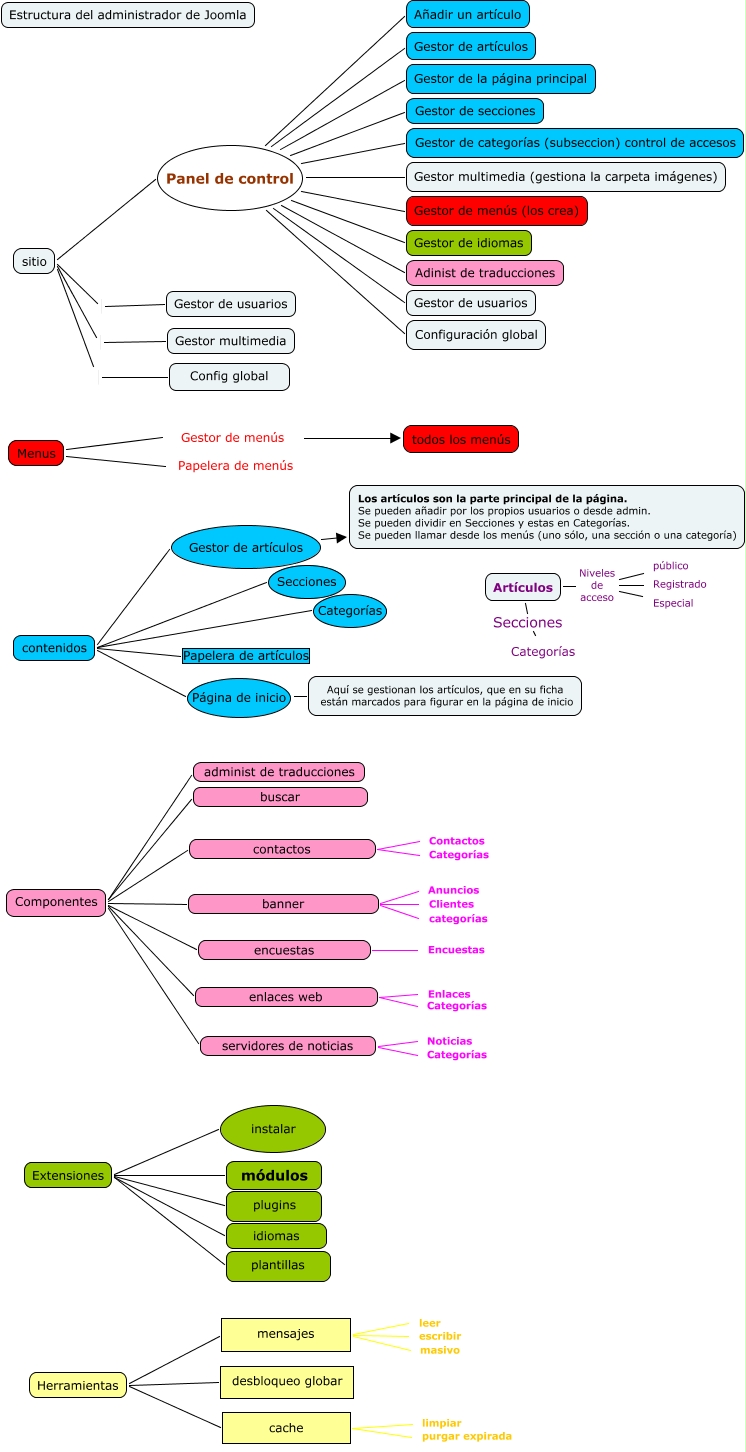
Este Cmap, tiene información relacionada con: ArbolMenusJoomla, Extensiones instalar, sitio Panel de control Gestor de idiomas, Componentes administ de traducciones, sitio Gestor de usuarios, Artículos Secciones Categorías, Artículos Niveles de acceso Registrado, Componentes encuestas Encuestas, sitio Config global, Componentes banner categorías, contenidos Secciones, sitio Panel de control Añadir un artículo, Componentes contactos Contactos, Componentes contactos Categorías, sitio Panel de control Gestor de artículos, contenidos Papelera de artículos, Menus Gestor de menús todos los menús, Herramientas mensajes leer, Herramientas cache purgar expirada, Artículos Niveles de acceso Especial, Componentes servidores de noticias Noticias