WARNING:
JavaScript is turned OFF. None of the links on this concept map will
work until it is reactivated.
If you need help turning JavaScript On, click here.
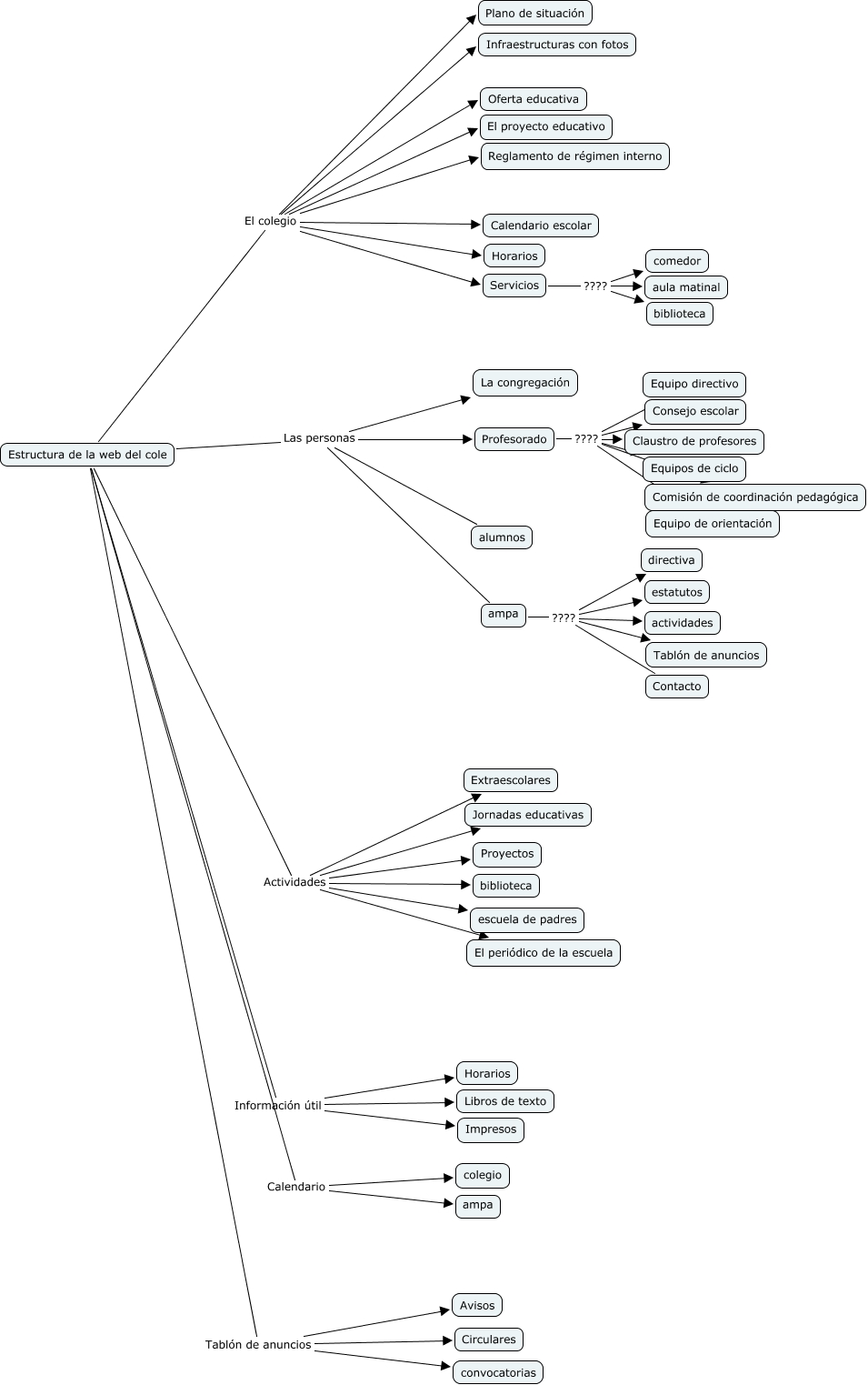
Este Cmap, tiene información relacionada con: Esquema de la web del colegio, ampa ???? actividades, Profesorado ???? Equipo de orientación, ampa ???? directiva, Estructura de la web del cole Información útil Horarios, ampa ???? estatutos, Estructura de la web del cole Tablón de anuncios Circulares, Estructura de la web del cole Información útil Impresos, Estructura de la web del cole El colegio Servicios, Estructura de la web del cole Información útil Libros de texto, Profesorado ???? Equipo directivo, Profesorado ???? Equipos de ciclo, Estructura de la web del cole Actividades El periódico de la escuela, Profesorado ???? Consejo escolar, Estructura de la web del cole El colegio El proyecto educativo, Estructura de la web del cole Calendario colegio, Estructura de la web del cole El colegio Infraestructuras con fotos, Estructura de la web del cole El colegio Reglamento de régimen interno, Estructura de la web del cole El colegio Horarios, Profesorado ???? Claustro de profesores, Servicios ???? biblioteca